🔥ГДЗ под запретом?

Упр.546 ГДЗ Никольский Потапов 9 класс (Алгебра)

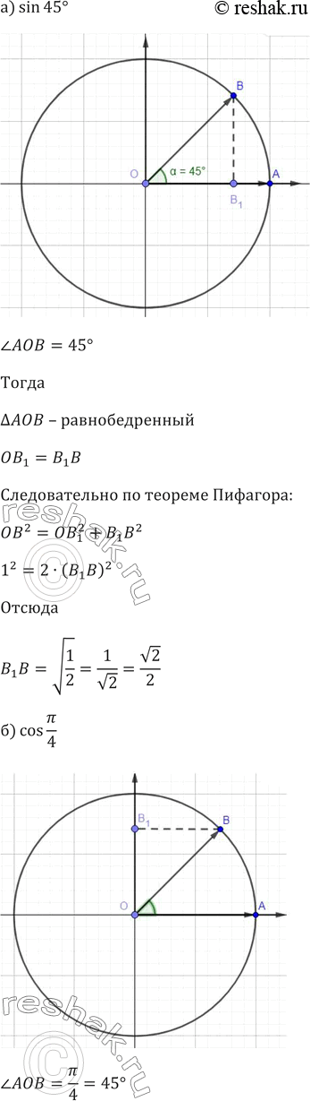
Решение #1

Изображение 546. Используя свойства прямоугольных треугольников, найдите:а) sin 45 градусов; б) cos пи/4; в) sin пи/4; г) cos30 градусов; д) sin 60 градусов; е) cos...
Дополнительное изображение

Решение #2

Изображение 546. Используя свойства прямоугольных треугольников, найдите:а) sin 45 градусов; б) cos пи/4; в) sin пи/4; г) cos30 градусов; д) sin 60 градусов; е) cos...
Дополнительное изображение
Дополнительное изображение
Дополнительное изображение

Рассмотрим вариант решения задания из учебника Никольский, Потапов 9 класс, Просвещение:
546. Используя свойства прямоугольных треугольников, найдите:
а) sin 45 градусов; б) cos пи/4; в) sin пи/4; г) cos30 градусов; д) sin 60 градусов; е) cos пи/3.
*Цитирирование задания со ссылкой на учебник производится исключительно в учебных целях для лучшего понимания разбора решения задания.
*К сожалению, временные проблемы с публикацией комментариев с мобильных устройств.