Упр.5.37 ГДЗ Дорофеев Шарыгин 5 класс (Математика)
Решение #1

Рассмотрим вариант решения задания из учебника Дорофеев, Шарыгин, Суворова 5 класс, Просвещение:
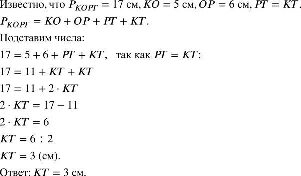
Периметр четырёхугольника КОРТ равен 17 см, КО = 5 см, ОР = 6 см, РТ = КТ. Найдите длину стороны КТ.
Популярные решебники 5 класс Все решебники
*К сожалению, временные проблемы с публикацией комментариев с мобильных устройств.