Упр.5.32 ГДЗ Дорофеев Шарыгин 5 класс (Математика)
Решение #1

Рассмотрим вариант решения задания из учебника Дорофеев, Шарыгин, Суворова 5 класс, Просвещение:
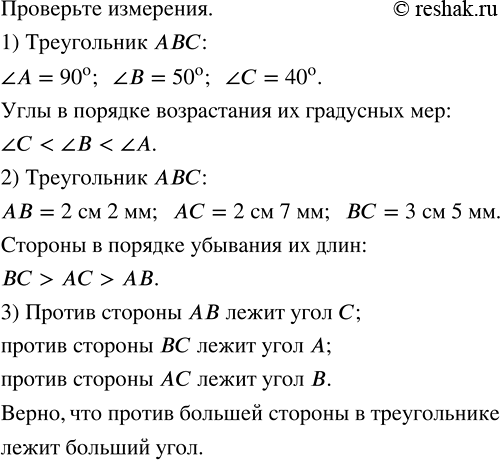
Анализируем. 1) Измерьте величину каждого угла треугольника АВС (рис. 5.25). Назовите углы в порядке возрастания их градусных мер.
2) Измерьте длины сторон треугольника АВС. Назовите стороны в порядке убывания их длин.
3) Назовите угол треугольника, который лежит против стороны АВ: стороны ВС, стороны АС. Верно ли, что против большей стороны в треугольнике лежит больший угол?
Популярные решебники 5 класс Все решебники
*К сожалению, временные проблемы с публикацией комментариев с мобильных устройств.