Упр.481 ГДЗ Никольский Потапов 7 класс (Алгебра)
Решение #1
Решение #2

Рассмотрим вариант решения задания из учебника Никольский, Потапов 7 класс, Просвещение:
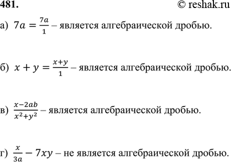
481. Является ли данное выражение алгебраической дробью:
а) 7a;
б) x+y;
в) (x-2ab)/(x2+y2);
г) x/3a - 7xy?
Популярные решебники 7 класс Все решебники
*размещая тексты в комментариях ниже, вы автоматически соглашаетесь с пользовательским соглашением