Упр.46.14 ГДЗ Мерзляк 10 класс Углубленный уровень (Алгебра)
Решение #1

Рассмотрим вариант решения задания из учебника Мерзляк, Номировский, Поляков 10 класс, Просвещение:
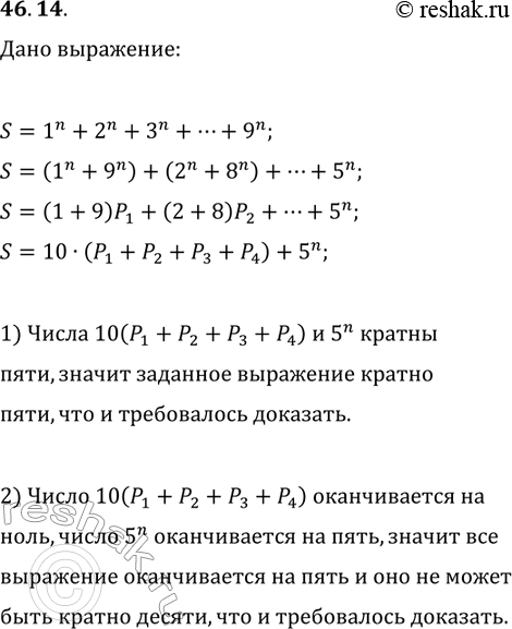
46.14. Докажите, что при любых нечётных натуральных значениях n значение выражения 1^n+2^n+3^n+...+9^n:
1) кратно 5; 2) не кратно 10.
Похожие решебники
Популярные решебники 10 класс Все решебники
*размещая тексты в комментариях ниже, вы автоматически соглашаетесь с пользовательским соглашением