Упр.45.7 ГДЗ Мерзляк 10 класс Углубленный уровень (Алгебра)
Решение #1

Рассмотрим вариант решения задания из учебника Мерзляк, Номировский, Поляков 10 класс, Просвещение:
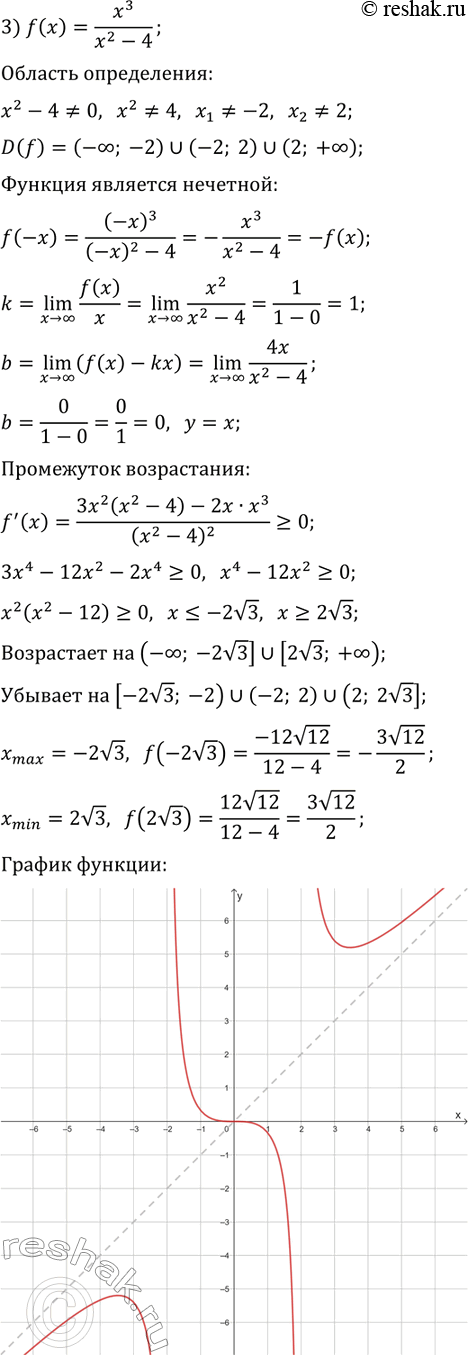
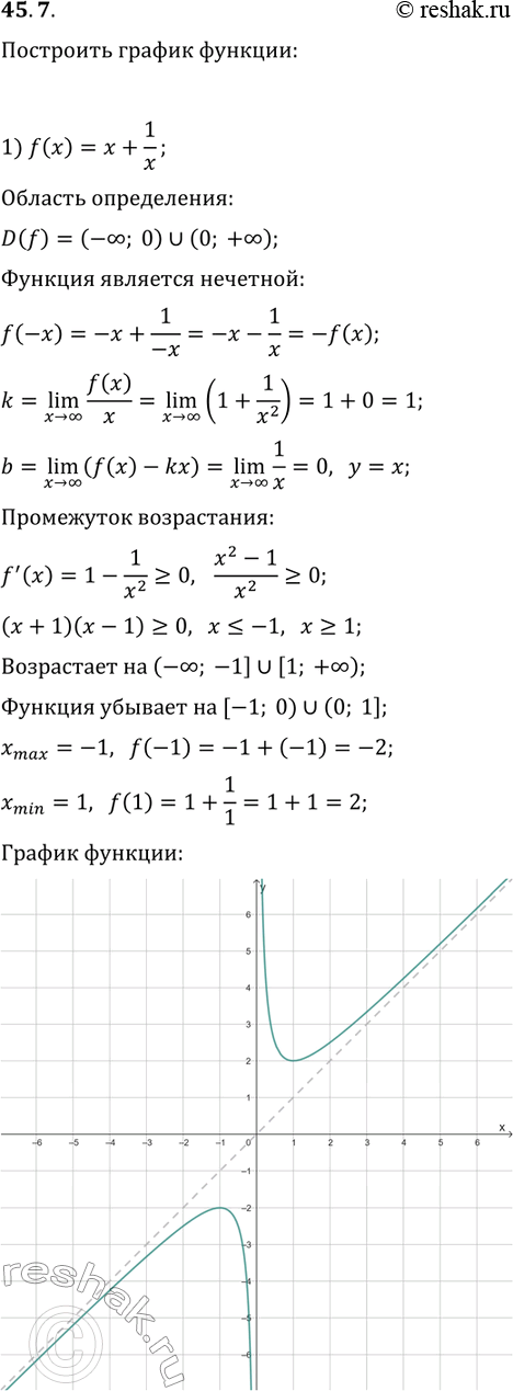
45.7. Постройте график функции:
1) f(x)=x+1/x; 3) f(x)=x^3/(x^2-4);
2) f(x)=(x^2+3x)/(x-1); 4) f(x)=(x^4-8)/(x+1)^4.
Похожие решебники
Популярные решебники 10 класс Все решебники
*размещая тексты в комментариях ниже, вы автоматически соглашаетесь с пользовательским соглашением