Упр.45.2 ГДЗ Мерзляк 10 класс Углубленный уровень (Алгебра)
Решение #1

Рассмотрим вариант решения задания из учебника Мерзляк, Номировский, Поляков 10 класс, Просвещение:
45.2. Исследуйте данную функцию и постройте её график:
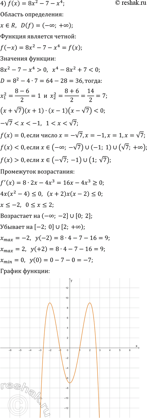
1) f(x)=4x-1/3 x^3; 3) f(x)=x^4/2-4x^2;
2) f(x)=x-x^3; 4) f(x)=8x^2-7-x^4.
Похожие решебники
Популярные решебники 10 класс Все решебники
*размещая тексты в комментариях ниже, вы автоматически соглашаетесь с пользовательским соглашением