Упр.45.1 ГДЗ Мерзляк 10 класс Углубленный уровень (Алгебра)
Решение #1

Рассмотрим вариант решения задания из учебника Мерзляк, Номировский, Поляков 10 класс, Просвещение:
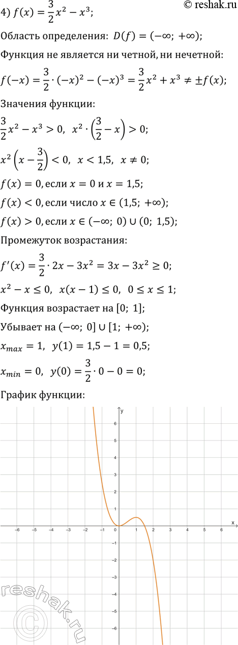
45.1. Исследуйте данную функцию и постройте её график:
1) f(x)=3x-x^3-2; 4) f(x)=3/2 x^2-x^3;
2) f(x)=2x^3-3x^2+5; 5) f(x)=x^4-2x^2+1;
3) f(x)=3x-x^3/9; 6) f(x)=(x+3)^2 (x-1)^2.
Похожие решебники
Популярные решебники 10 класс Все решебники
*размещая тексты в комментариях ниже, вы автоматически соглашаетесь с пользовательским соглашением