Упр.440 ГДЗ Мерзляк 9 класс (Алгебра)
Решение #1 (Учебник 2024)
Решение #2 (Учебник 2024)
Решение #3 (Учебник 2021)
Решение #4 (Учебник 2021)

Рассмотрим вариант решения задания из учебника Мерзляк, Полонская, Якир 9 класс, Просвещение:
Найдите область значений и промежутки возрастания и убывания функции:
1) f(x) = 4x^2 - 8x + 3;
2) f(х) = х^2 + 2х - 6;
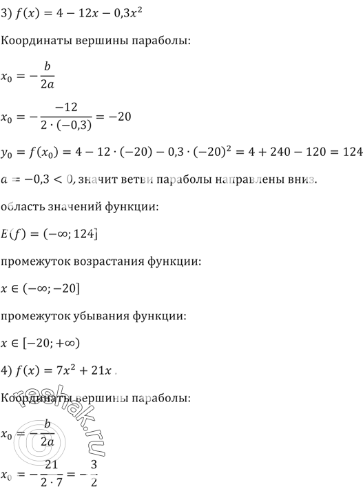
3) f(x) = 4 - 12x - 0,3x^2;
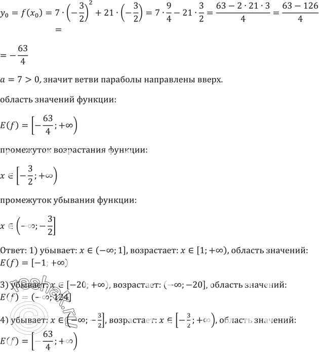
4) f(х) = 7х^2 + 21х.
Найдите значение выражения, не пользуясь таблицей квадратов и калькулятором:
1) корень(20 * 66 * 330);
2) корень(3^5 * 12^3);
3) 2корень(18) * Зкорень(З0) * 5корень(15);
4) 6корень(10) * корень(45) * корень(50).
Похожие решебники
Популярные решебники 9 класс Все решебники
*размещая тексты в комментариях ниже, вы автоматически соглашаетесь с пользовательским соглашением