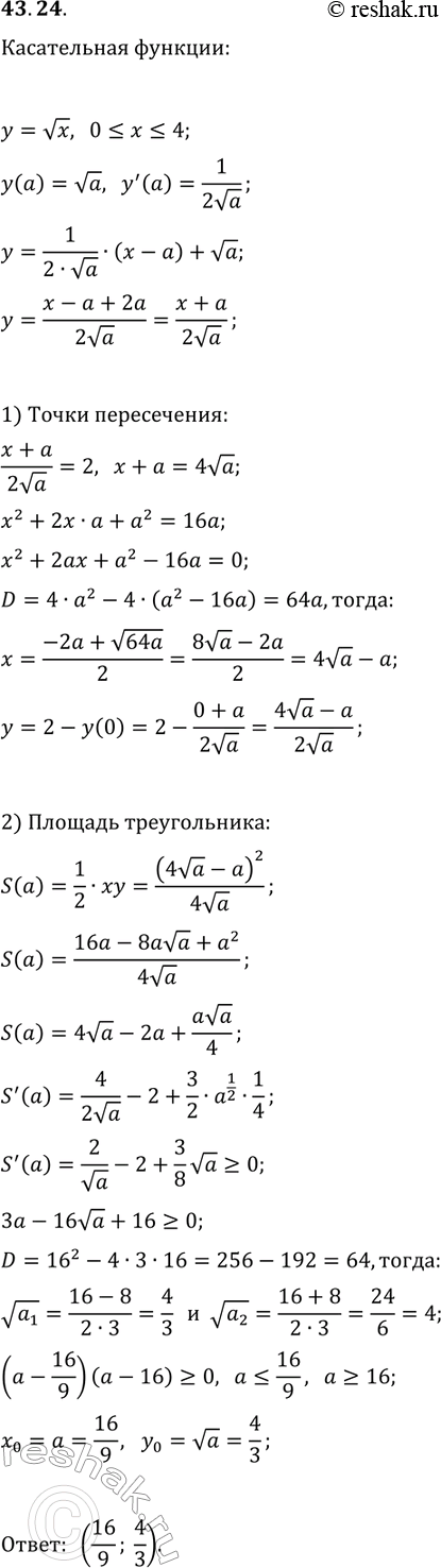
Упр.43.24 ГДЗ Мерзляк 10 класс Углубленный уровень (Алгебра)
Решение #1

Рассмотрим вариант решения задания из учебника Мерзляк, Номировский, Поляков 10 класс, Просвещение:
43.24. Фигура ограничена графиком функции y=vx, прямой y=2 и осью ординат. В какой точке графика функции y=vx (0?x?4) надо провести касательную, чтобы она отсекала от указанной фигуры треугольник наибольшей площади?
Похожие решебники
Популярные решебники 10 класс Все решебники
*размещая тексты в комментариях ниже, вы автоматически соглашаетесь с пользовательским соглашением