Упр.427 ГДЗ Мерзляк Полонский 5 класс (Математика)
Решение #1 (Учебник 2024)
Решение #2 (Учебник 2019)

Рассмотрим вариант решения задания из учебника Мерзляк, Полонский, Якир 5 класс, Просвещение:
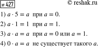
Существует ли такое значение а, при котором верно равенство:
1) а · 5 = а; 2) а · 1 = 1; 3) а · а = а; 4) 0 · а = а?
Раскройте скобки:
1) 4(a+2); 3) (p-q)·9; 5) 5(2m-1);
2) 3(m-5); 4) 12(a+b); 6) (3c+5d)·14.
Похожие решебники
Популярные решебники 5 класс Все решебники
*К сожалению, временные проблемы с публикацией комментариев с мобильных устройств.