🔥ГДЗ под запретом?

Упр.416 ГДЗ Никольский Потапов 9 класс (Алгебра)

Решение #1

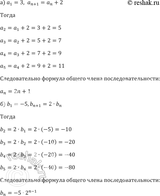
Изображение 416. Последовательность задана рекуррентным способом:а) a_1=3,a_(n+1)=a_n+2б) b_1=-5,b_(n+1)=2•b_n    в) c_1=8,c_(n+1)=c_n-4г) x_1=9,x_(n+1)=0,3•x_n    ...

Решение #2

Изображение 416. Последовательность задана рекуррентным способом:а) a_1=3,a_(n+1)=a_n+2б) b_1=-5,b_(n+1)=2•b_n    в) c_1=8,c_(n+1)=c_n-4г) x_1=9,x_(n+1)=0,3•x_n    ...
Дополнительное изображение

Рассмотрим вариант решения задания из учебника Никольский, Потапов 9 класс, Просвещение:
416. Последовательность задана рекуррентным способом:
а) a_1=3,a_(n+1)=a_n+2
б) b_1=-5,b_(n+1)=2•b_n
в) c_1=8,c_(n+1)=c_n-4
г) x_1=9,x_(n+1)=0,3•x_n
*Цитирирование задания со ссылкой на учебник производится исключительно в учебных целях для лучшего понимания разбора решения задания.
*К сожалению, временные проблемы с публикацией комментариев с мобильных устройств.