🔥ГДЗ под запретом?

Упр.417 ГДЗ Никольский Потапов 9 класс (Алгебра)

Решение #1

Изображение 417. Последовательность задана первыми членами:а) 5, 10, 15, 20, ...; б) 32, 16, 8, 4, ...; в) 2, -2, 2, -2, ... . Задайте последовательность рекуррентным способом,...

Решение #2

Изображение 417. Последовательность задана первыми членами:а) 5, 10, 15, 20, ...; б) 32, 16, 8, 4, ...; в) 2, -2, 2, -2, ... . Задайте последовательность рекуррентным способом,...

Рассмотрим вариант решения задания из учебника Никольский, Потапов 9 класс, Просвещение:
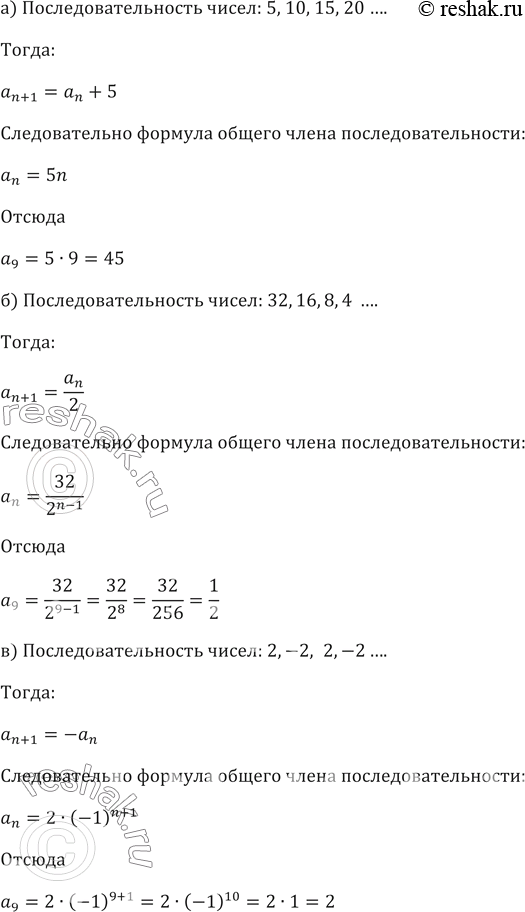
417. Последовательность задана первыми членами:
а) 5, 10, 15, 20, ...; б) 32, 16, 8, 4, ...; в) 2, -2, 2, -2, ... . Задайте последовательность рекуррентным способом, вычислите её восьмой член.
*Цитирирование задания со ссылкой на учебник производится исключительно в учебных целях для лучшего понимания разбора решения задания.
*К сожалению, временные проблемы с публикацией комментариев с мобильных устройств.