🔥ГДЗ под запретом?

Упр.406 ГДЗ Никольский Потапов 9 класс (Алгебра)

Решение #1

Изображение 406.а) (2/5)^(5/8)    и (2/5)^(3/4)б) корень 8 степени из 2^5/корень шестой степени из 2   и  корень четвертой степени из 2^7/корень третьей степени из 2^4 в)...
Дополнительное изображение

Решение #2

Изображение 406.а) (2/5)^(5/8)    и (2/5)^(3/4)б) корень 8 степени из 2^5/корень шестой степени из 2   и  корень четвертой степени из 2^7/корень третьей степени из 2^4 в)...
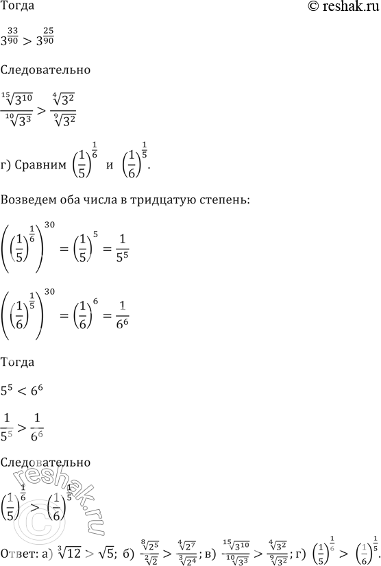
Дополнительное изображение

Рассмотрим вариант решения задания из учебника Никольский, Потапов 9 класс, Просвещение:
406.
а) (2/5)^(5/8) и (2/5)^(3/4)
б) корень 8 степени из 2^5/корень шестой степени из 2 и корень четвертой степени из 2^7/корень третьей степени из 2^4
в) корень 15 степени из 3^10/корень десятой степени из 3^3 и корень 14 степени из3^2 /корень 9 степени из 3^2.
г) (1/5)^(1/6) и (1/6)^(1/5).
*Цитирирование задания со ссылкой на учебник производится исключительно в учебных целях для лучшего понимания разбора решения задания.
*К сожалению, временные проблемы с публикацией комментариев с мобильных устройств.