🔥ГДЗ под запретом?

Упр.404 ГДЗ Никольский Потапов 9 класс (Алгебра)

Решение #1

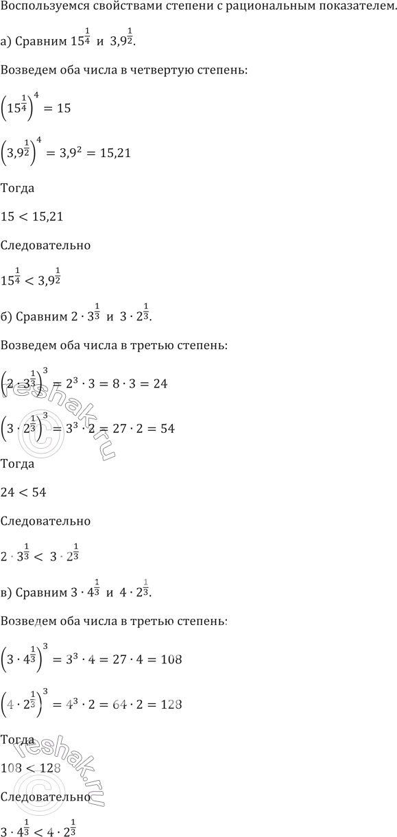
Изображение Сравните числа (404-406)а) (15)^(1/4)   и  (3,9)^(1/2)б) 2•3^(1/3)   и  3•2^(1/3)в) 3•4^(1/3)   и  4•2^(1/3)г) (2•3^(1/2))^(3/2)   и (3•2^(1/2)...

Решение #2

Изображение Сравните числа (404-406)а) (15)^(1/4)   и  (3,9)^(1/2)б) 2•3^(1/3)   и  3•2^(1/3)в) 3•4^(1/3)   и  4•2^(1/3)г) (2•3^(1/2))^(3/2)   и (3•2^(1/2)...
Дополнительное изображение

Рассмотрим вариант решения задания из учебника Никольский, Потапов 9 класс, Просвещение:
Сравните числа (404-406)
а) (15)^(1/4) и (3,9)^(1/2)
б) 2•3^(1/3) и 3•2^(1/3)
в) 3•4^(1/3) и 4•2^(1/3)
г) (2•3^(1/2))^(3/2) и (3•2^(1/2) )^(3/2).
*Цитирирование задания со ссылкой на учебник производится исключительно в учебных целях для лучшего понимания разбора решения задания.
*К сожалению, временные проблемы с публикацией комментариев с мобильных устройств.