🔥ГДЗ под запретом?

Упр.4.63 ГДЗ Виленкин Жохов 6 класс Часть 2, Просвещение (Математика)

Решение #1 (Учебник 2023)

Изображение Запишите в виде равенства модуль числа: 42; 5,6; -3,1; 11/15; -4/9; -7 111/400; -37; 0.Модулем числа a  называют расстояние (в единичных отрезках) от начала...

Решение #2 (Учебник 2023)

Изображение Запишите в виде равенства модуль числа: 42; 5,6; -3,1; 11/15; -4/9; -7 111/400; -37; 0.Модулем числа a  называют расстояние (в единичных отрезках) от начала...

Решение #3 (Учебник 2023)

Изображение Запишите в виде равенства модуль числа: 42; 5,6; -3,1; 11/15; -4/9; -7 111/400; -37; 0.Модулем числа a  называют расстояние (в единичных отрезках) от начала...

Рассмотрим вариант решения задания из учебника Виленкин, Жохов, Чесноков 6 класс, Просвещение:
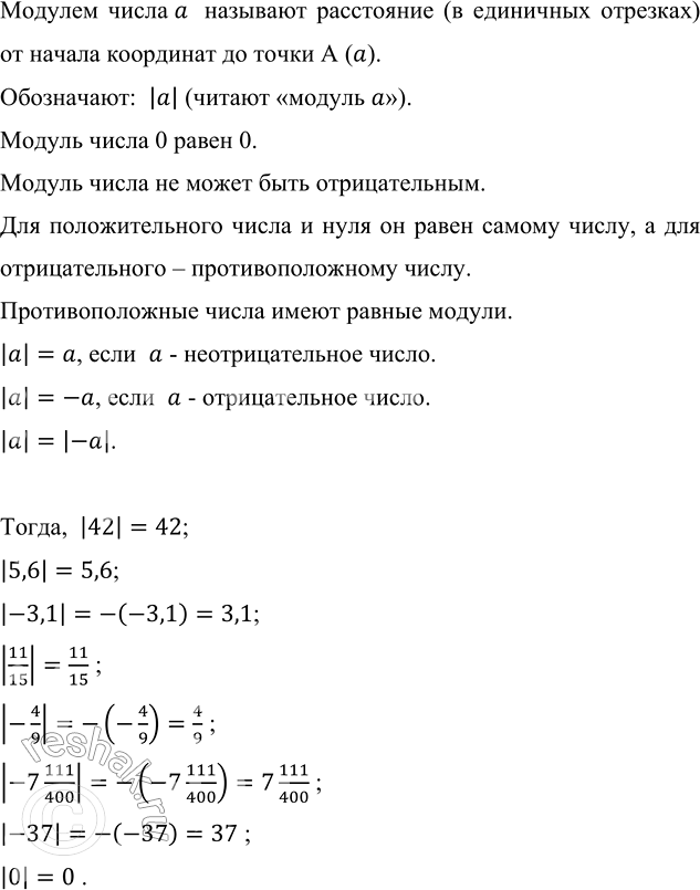
Запишите в виде равенства модуль числа: 42; 5,6; -3,1; 11/15; -4/9; -7 111/400; -37; 0.
Модулем числа a называют расстояние (в единичных отрезках) от начала координат до точки А (a).
Обозначают: |a| (читают «модуль a»).
Модуль числа 0 равен 0.
Модуль числа не может быть отрицательным.
Для положительного числа и нуля он равен самому числу, а для отрицательного – противоположному числу.
Противоположные числа имеют равные модули.
|a|=a, если a - неотрицательное число.
|a|=-a, если a - отрицательное число.
|a|=|-a|.
Тогда, |42|=42;
|5,6|=5,6;
|-3,1|=-(-3,1)=3,1;
|11/15|=11/15 ;
|-4/9|=-(-4/9)=4/9 ;
|-7 111/400|=-(-7 111/400)=7 111/400 ;
|-37|=-(-37)=37 ;
|0|=0 .

*Цитирирование задания со ссылкой на учебник производится исключительно в учебных целях для лучшего понимания разбора решения задания.
*К сожалению, временные проблемы с публикацией комментариев с мобильных устройств.