Упр.4.43 ГДЗ Дорофеев Суворова 9 класс (Алгебра)
Решение #1

Рассмотрим вариант решения задания из учебника Дорофеев, Суворова, Бунимович 9 класс, Просвещение:
Исследуем
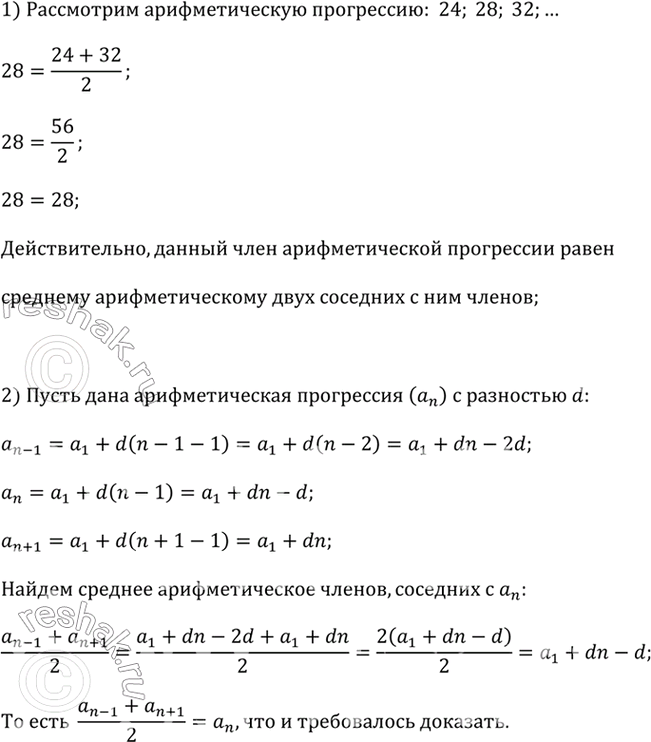
1) Рассмотрите арифметическую прогрессию 4; 8; 12; ... . Возьмите какой-нибудь член этой прогрессии, кроме первого, и убедитесь в том, что он равен среднему арифметическому двух соседних с ним членов.
2) Докажите, что любой член арифметической прогрессии, начиная со второго, равен среднему арифметическому предыдущего и последующего членов.
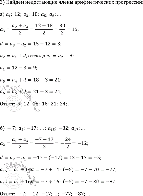
3) Найдите члены последовательности, обозначенные буквами, если известно, что эта последовательность — арифметическая прогрессия:
a) a_1; 12; а_33; 18; а_5; а_б; ... ;
б) -7; а_2; —17; ...; а_15; —82; а_17; ... .
Популярные решебники 9 класс Все решебники
*К сожалению, временные проблемы с публикацией комментариев с мобильных устройств.