Упр.4.42 ГДЗ Дорофеев Суворова 9 класс (Алгебра)
Решение #1

Рассмотрим вариант решения задания из учебника Дорофеев, Суворова, Бунимович 9 класс, Просвещение:
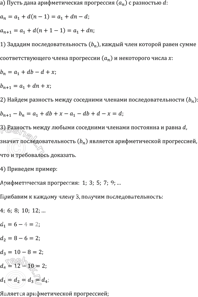
а) Пусть последовательность (а_n) — арифметическая прогрессия. Докажите, что если к каждому её члену прибавить одно и то же число, то полученная последовательность также будет арифметической прогрессией. Конкретизируйте это примером.
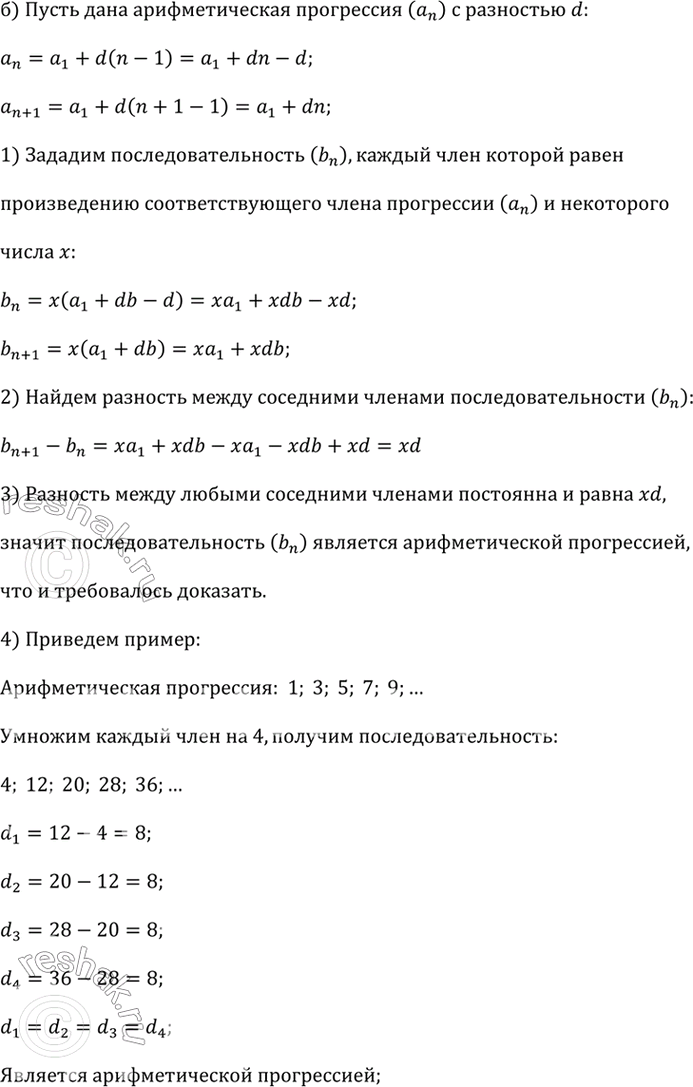
б) Докажите, что если каждый член некоторой арифметической прогрессии (а_n) умножить на одно и то же число, то полученная последовательность также будет арифметической прогрессией. Конкретизируйте это примером.
Популярные решебники 9 класс Все решебники
*К сожалению, временные проблемы с публикацией комментариев с мобильных устройств.