🔥ГДЗ под запретом?

Упр.4.363 ГДЗ Виленкин Жохов 6 класс Часть 2, Просвещение (Математика)

Решение #1 (Учебник 2023)

Изображение Между двумя мотоциклистами 44 км и скорость одного из них составляет 5/6 скорости другого. Найдите скорость каждого мотоциклиста, если известно, что они едут навстречу...

Решение #2 (Учебник 2023)

Изображение Между двумя мотоциклистами 44 км и скорость одного из них составляет 5/6 скорости другого. Найдите скорость каждого мотоциклиста, если известно, что они едут навстречу...
Дополнительное изображение

Решение #3 (Учебник 2023)

Изображение Между двумя мотоциклистами 44 км и скорость одного из них составляет 5/6 скорости другого. Найдите скорость каждого мотоциклиста, если известно, что они едут навстречу...

Рассмотрим вариант решения задания из учебника Виленкин, Жохов, Чесноков 6 класс, Просвещение:
Между двумя мотоциклистами 44 км и скорость одного из них составляет 5/6 скорости другого. Найдите скорость каждого мотоциклиста, если известно, что они едут навстречу друг другу и через 16 мин встретятся.
Решим данную задачу с помощью уравнения.
Примем за неизвестную x скорость первого мотоциклиста в км/ч.
По условию скорость второго мотоциклиста составляет 5/6 скорости первого, а чтобы найти дробь от числа, необходимо умножить число на эту дробь, то есть скорость второго мотоциклиста равна 5/6 x км/ч.
Мотоциклисты едут навстречу друг другу.
Тогда, скорость их сближения равна x+5/6 x км/ч.
16 мин=16/60 ч=(4•4)/(4•15) ч=4/15 ч.
Для того, чтобы найти расстояние, необходимо скорость сближения мотоциклистов умножить на время, через которое они встретятся, значит, можно записать уравнение:
(x+5/6 x)•4/15=44
1 5/6 x•4/15=44
11/6 x•4/15=44
(11•4)/(6•15) x=44
(11•2•2)/(2•3•15) x=44
22/45 x=44
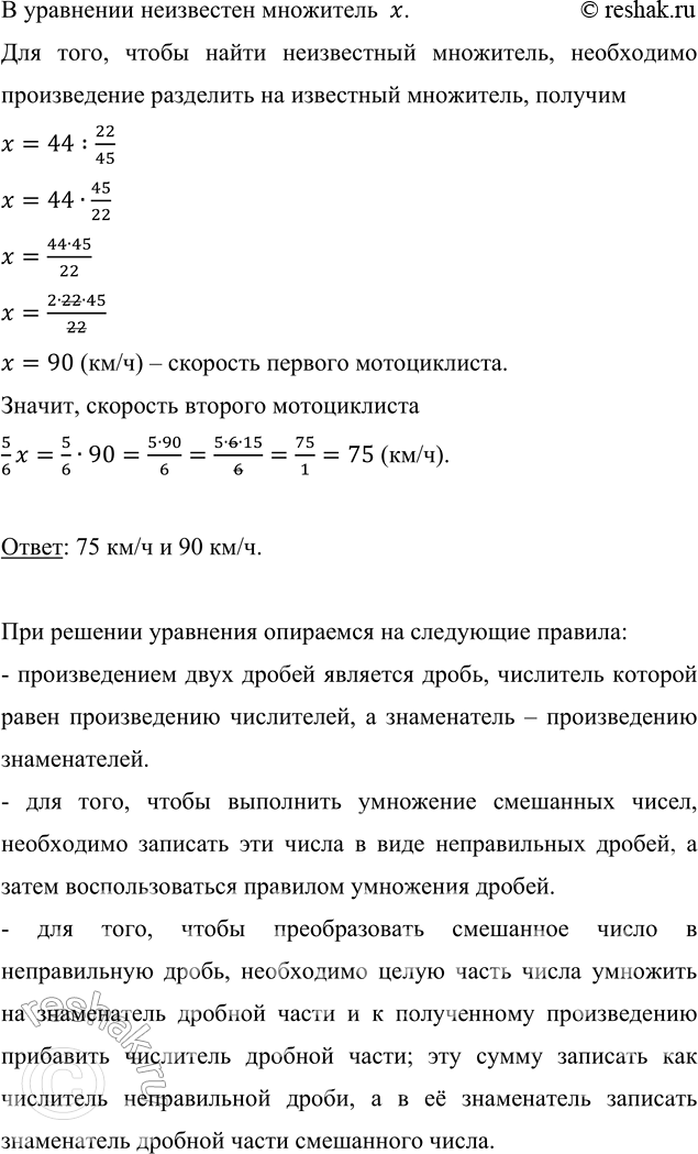
В уравнении неизвестен множитель x.
Для того, чтобы найти неизвестный множитель, необходимо произведение разделить на известный множитель, получим
x=44:22/45
x=44•45/22
x=(44•45)/22
x=(2•22•45)/22
x=90 (км/ч) – скорость первого мотоциклиста.
Значит, скорость второго мотоциклиста
5/6 x=5/6•90=(5•90)/6=(5•6•15)/6=75/1=75 (км/ч).
Ответ: 75 км/ч и 90 км/ч.
При решении уравнения опираемся на следующие правила:
- произведением двух дробей является дробь, числитель которой равен произведению числителей, а знаменатель – произведению знаменателей.
- для того, чтобы выполнить умножение смешанных чисел, необходимо записать эти числа в виде неправильных дробей, а затем воспользоваться правилом умножения дробей.
- для того, чтобы преобразовать смешанное число в неправильную дробь, необходимо целую часть числа умножить на знаменатель дробной части и к полученному произведению прибавить числитель дробной части; эту сумму записать как числитель неправильной дроби, а в её знаменатель записать знаменатель дробной части смешанного числа.

*Цитирирование задания со ссылкой на учебник производится исключительно в учебных целях для лучшего понимания разбора решения задания.
*К сожалению, временные проблемы с публикацией комментариев с мобильных устройств.