🔥ГДЗ под запретом?

Упр.4.24 ГДЗ Виленкин Жохов 6 класс Часть 2, Просвещение (Математика)

Решение #1 (Учебник 2023)

Изображение Найдите значение выражения:а) 4 5/7 · (0,5 - 1/2);   в) 4,31 · (6 7/8 - 5 7/8);б) 4 8/9 · (0,7 + 0,3);   г) (9,6 - 9 3/5) · 107 4/99.а)  4 5/7•(0,5-1/2)Черта...

Решение #2 (Учебник 2023)

Изображение Найдите значение выражения:а) 4 5/7 · (0,5 - 1/2);   в) 4,31 · (6 7/8 - 5 7/8);б) 4 8/9 · (0,7 + 0,3);   г) (9,6 - 9 3/5) · 107 4/99.а)  4 5/7•(0,5-1/2)Черта...
Дополнительное изображение

Решение #3 (Учебник 2023)

Изображение Найдите значение выражения:а) 4 5/7 · (0,5 - 1/2);   в) 4,31 · (6 7/8 - 5 7/8);б) 4 8/9 · (0,7 + 0,3);   г) (9,6 - 9 3/5) · 107 4/99.а)  4 5/7•(0,5-1/2)Черта...

Рассмотрим вариант решения задания из учебника Виленкин, Жохов, Чесноков 6 класс, Просвещение:
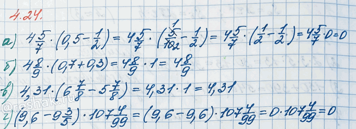
Найдите значение выражения:
а) 4 5/7 · (0,5 - 1/2); в) 4,31 · (6 7/8 - 5 7/8);
б) 4 8/9 · (0,7 + 0,3); г) (9,6 - 9 3/5) · 107 4/99.
а) 4 5/7•(0,5-1/2)
Черта дроби обозначает действие деление, поэтому
1/2=1:2=1,0:2=0,5.
Учитываем то, что любое натуральное число можно представить в виде десятичной дроби с каким угодно количеством нулей после запятой.
Тогда, 4 5/7•(0,5-1/2)=4 5/7•(0,5-0,5)=4 5/7•0=0
При умножении на ноль, всегда получаем ноль.
б) 4 8/9•(0,7+0,3)
Для того, чтобы сложить десятичные дроби, необходимо записать числа столбиком так, чтобы запятая стояла под запятой. Затем выполнить действие, не обращая внимание на запятую, а в ответе поставить запятую под запятой, тогда 0,7+0,3=1,0=1.
Учитываем то, что если в десятичной дроби последние цифры – нули, то, отбросив их, получим дробь (натуральное число), равную данной.
Тогда, 4 8/9•(0,7+0,3)=4 8/9•1=4 8/9
При умножении числа на единицу, получим то же самое число.
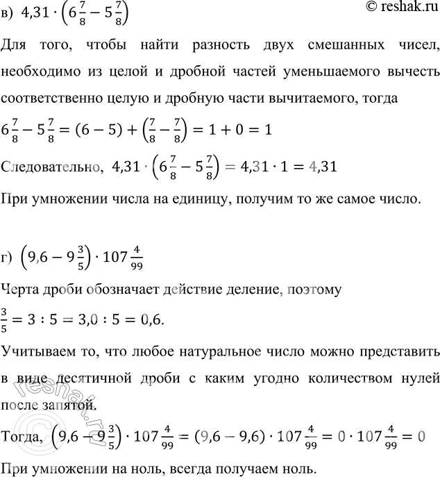
в) 4,31•(6 7/8-5 7/8)
Для того, чтобы найти разность двух смешанных чисел, необходимо из целой и дробной частей уменьшаемого вычесть соответственно целую и дробную части вычитаемого, тогда
6 7/8-5 7/8=(6-5)+(7/8-7/8)=1+0=1
Следовательно, 4,31•(6 7/8-5 7/8)=4,31•1=4,31
При умножении числа на единицу, получим то же самое число.
г) (9,6-9 3/5)•107 4/99
Черта дроби обозначает действие деление, поэтому
3/5=3:5=3,0:5=0,6.
Учитываем то, что любое натуральное число можно представить в виде десятичной дроби с каким угодно количеством нулей после запятой.
Тогда, (9,6-9 3/5)•107 4/99=(9,6-9,6)•107 4/99=0•107 4/99=0
При умножении на ноль, всегда получаем ноль.

*Цитирирование задания со ссылкой на учебник производится исключительно в учебных целях для лучшего понимания разбора решения задания.
*К сожалению, временные проблемы с публикацией комментариев с мобильных устройств.