🔥ГДЗ под запретом?

Упр.4.106 ГДЗ Виленкин Жохов 6 класс Часть 2, Просвещение (Математика)

Решение #1 (Учебник 2023)

Изображение На улице температура n °С, а в машине m °С. На сколько градусов температура на улице ниже, чем в машине? Решите задачу при: а) n = 12, m = 20;   б) n = -11, m =...

Решение #2 (Учебник 2023)

Изображение На улице температура n °С, а в машине m °С. На сколько градусов температура на улице ниже, чем в машине? Решите задачу при: а) n = 12, m = 20;   б) n = -11, m =...

Решение #3 (Учебник 2023)

Изображение На улице температура n °С, а в машине m °С. На сколько градусов температура на улице ниже, чем в машине? Решите задачу при: а) n = 12, m = 20;   б) n = -11, m =...

Рассмотрим вариант решения задания из учебника Виленкин, Жохов, Чесноков 6 класс, Просвещение:
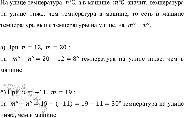
На улице температура n °С, а в машине m °С. На сколько градусов температура на улице ниже, чем в машине? Решите задачу при: а) n = 12, m = 20; б) n = -11, m = 19.
На улице температура n°, а в машине m°, значит, температура на улице ниже, чем температура в машине, то есть в машине температура выше температуры на улице, на m°-n°.
а) При n=12,m=20 :
на m°-n°=20-12=8° температура на улице ниже, чем в машине.
б) При n=-11,m=19 :
на m°-n°=19-(-11)=19+11=30° температура на улице ниже, чем в машине.

*Цитирирование задания со ссылкой на учебник производится исключительно в учебных целях для лучшего понимания разбора решения задания.
*К сожалению, временные проблемы с публикацией комментариев с мобильных устройств.