🔥ГДЗ под запретом?

Упр.4.102 ГДЗ Виленкин Жохов 6 класс Часть 2, Просвещение (Математика)

Решение #1 (Учебник 2023)

Изображение Сравните числа, если а и b — отрицательные, а числа d и с — положительные:а) 0 и с;    г) 0 и -d;   ж) -d и с;    к) -|d| и d;б) b и 0;    д) а и d;    з) -а и b;   ...

Решение #2 (Учебник 2023)

Изображение Сравните числа, если а и b — отрицательные, а числа d и с — положительные:а) 0 и с;    г) 0 и -d;   ж) -d и с;    к) -|d| и d;б) b и 0;    д) а и d;    з) -а и b;   ...
Дополнительное изображение

Решение #3 (Учебник 2023)

Изображение Сравните числа, если а и b — отрицательные, а числа d и с — положительные:а) 0 и с;    г) 0 и -d;   ж) -d и с;    к) -|d| и d;б) b и 0;    д) а и d;    з) -а и b;   ...

Рассмотрим вариант решения задания из учебника Виленкин, Жохов, Чесноков 6 класс, Просвещение:
Сравните числа, если а и b — отрицательные, а числа d и с — положительные:
а) 0 и с; г) 0 и -d; ж) -d и с; к) -|d| и d;
б) b и 0; д) а и d; з) -а и b; л) а и |a|;
в) -а и 0; е) с и а; и) |d| и d; м) с и |-c|.
Противоположные числа – это два числа, которые отличаются друг от друга только знаками.
Тогда, если a и b – отрицательные числа, то -a и -b – положительные числа;
если d и c - положительные числа, то -d и -c - отрицательные числа.
а) 0<c, так как любое положительное число больше нуля.
б) b<0, так как любое отрицательное число меньше нуля.
в) -a>0, так как любое положительное число больше нуля.
г) 0>-d, так как любое отрицательное число меньше нуля.
д) a<d, так как любое положительное число больше любого отрицательного числа.
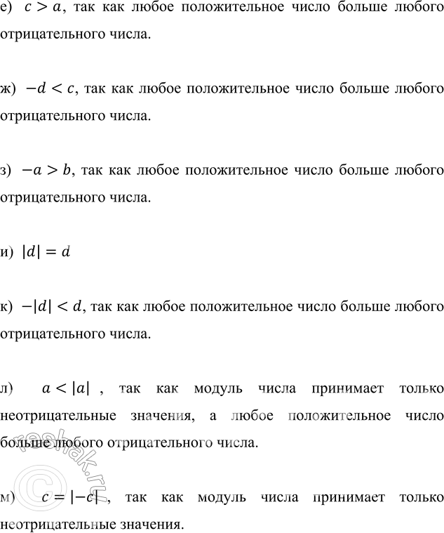
е) c>a, так как любое положительное число больше любого отрицательного числа.
ж) -d<c, так как любое положительное число больше любого отрицательного числа.
з) -a>b, так как любое положительное число больше любого отрицательного числа.
и) |d|=d
к) -|d|<d, так как любое положительное число больше любого отрицательного числа.
л) a<|a|, так как модуль числа принимает только неотрицательные значения, а любое положительное число больше любого отрицательного числа.
м) c=|-c|, так как модуль числа принимает только неотрицательные значения.

*Цитирирование задания со ссылкой на учебник производится исключительно в учебных целях для лучшего понимания разбора решения задания.
*К сожалению, временные проблемы с публикацией комментариев с мобильных устройств.