🔥ГДЗ под запретом?

Упр.378 ГДЗ Никольский Потапов 9 класс (Алгебра)

Решение #1

Изображение 378. Исследуем. При каких значениях а уравнение (ах)^1/3 = корень третьей степени из а:а) имеет единственный корень;б) имеет бесконечное множество корней;в)...

Решение #2

Изображение 378. Исследуем. При каких значениях а уравнение (ах)^1/3 = корень третьей степени из а:а) имеет единственный корень;б) имеет бесконечное множество корней;в)...

Рассмотрим вариант решения задания из учебника Никольский, Потапов 9 класс, Просвещение:
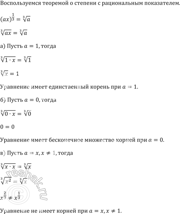
378. Исследуем. При каких значениях а уравнение (ах)^1/3 = корень третьей степени из а:

а) имеет единственный корень;

б) имеет бесконечное множество корней;

в) не имеет корней?
*Цитирирование задания со ссылкой на учебник производится исключительно в учебных целях для лучшего понимания разбора решения задания.
*К сожалению, временные проблемы с публикацией комментариев с мобильных устройств.