Упр.366 ГДЗ Бунимович Кузнецова 6 класс (Математика)

Решение #1 (Учебник 2023)

Изображение Не выполняя вычислений, определите, больше или меньше 50 % получится, если выразить в процентах дробь:а) 2/5;б) 4/5;в) 1/3;г) 2/3;д) 5/12;е) 7/12....

Решение #2 (Учебник 2014)

Изображение Не выполняя вычислений, определите, больше или меньше 50 % получится, если выразить в процентах дробь:а) 2/5;б) 4/5;в) 1/3;г) 2/3;д) 5/12;е) 7/12....

Рассмотрим вариант решения задания из учебника Бунимович, Кузнецова, Минаева 6 класс, Просвещение:
Решите задачу, составив пропорцию.
Автомобиль на 300 км пути тратит 40 л бензина. Хватит ли полного бака вместимостью 50 л, чтобы проехать 400 км?

Не выполняя вычислений, определите, больше или меньше 50 % получится, если выразить в процентах дробь:
а) 2/5;
б) 4/5;
в) 1/3;
г) 2/3;
д) 5/12;
е) 7/12.

*Цитирирование задания со ссылкой на учебник производится исключительно в учебных целях для лучшего понимания разбора решения задания.
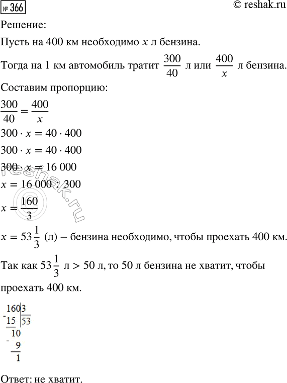
*К сожалению, временные проблемы с публикацией комментариев с мобильных устройств.