Упр.362 ГДЗ Бунимович Кузнецова 6 класс (Математика)

Решение #1 (Учебник 2023)

Изображение В школе подсчитали, какая часть её годового бюджета требуется на разные нужды. Результат приведён в таблице. Выразите эти доли в процентах. Как вы считаете, какие...

Решение #2 (Учебник 2014)

Изображение В школе подсчитали, какая часть её годового бюджета требуется на разные нужды. Результат приведён в таблице. Выразите эти доли в процентах. Как вы считаете, какие...

Рассмотрим вариант решения задания из учебника Бунимович, Кузнецова, Минаева 6 класс, Просвещение:
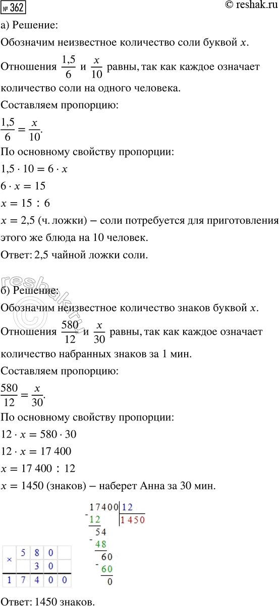
а) Разберите, как решена задача: «В соответствии с рецептом для приготовления блюда на 6 человек требуется 1,5 чайной ложки соли. Сколько соли потребуется для приготовления этого же блюда на 10 человек?»
Решение.
Обозначим неизвестное количество соли буквой х. Отношения 1,5/6 и x/10 равны, так как каждое означает количество соли на одного человека. Составляем пропорцию: 1,5/6 = x/10. По основному свойству пропорции:
1,5 · 10 = 6 · х; х = 15 : 6; х = 2,5.
Ответ: потребуется 2,5 ложки соли.
б) Решите таким же способом задачу: «Анна учится набору текста на компьютере и за 12 мин набрала 580 знаков. Сколько знаков наберёт она при той же скорости за 30 мин?»

В школе подсчитали, какая часть её годового бюджета требуется на разные нужды. Результат приведён в таблице. Выразите эти доли в процентах. Как вы считаете, какие школьные потребности могут быть выполнены за год?

*Цитирирование задания со ссылкой на учебник производится исключительно в учебных целях для лучшего понимания разбора решения задания.
*К сожалению, временные проблемы с публикацией комментариев с мобильных устройств.