Упр.360 ГДЗ Бунимович Кузнецова 6 класс (Математика)

Решение #1 (Учебник 2023)

Изображение а)	Площадь территории Норвегии составляет примерно 123% площади Великобритании. Площадь какой страны больше и во сколько раз?б) Численность населения Венгрии...

Решение #2 (Учебник 2014)

Изображение а)	Площадь территории Норвегии составляет примерно 123% площади Великобритании. Площадь какой страны больше и во сколько раз?б) Численность населения Венгрии...

Рассмотрим вариант решения задания из учебника Бунимович, Кузнецова, Минаева 6 класс, Просвещение:
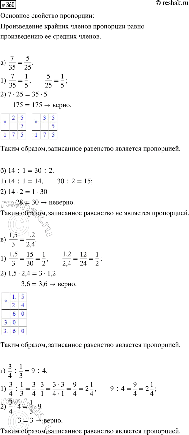
Определите, является ли записанное равенство пропорцией. В каждом случае используйте два способа вычислите каждое из отношений; примените основное свойство пропорции:
а) 7/35 = 5/25; б) 14 : 1 = 30 : 2; в) 1,5/3 = 1,2/2,4; г) 3/4 : 1/3 = 9 : 4.

а) Площадь территории Норвегии составляет примерно 123% площади Великобритании. Площадь какой страны больше и во сколько раз?
б) Численность населения Венгрии составляет 220% от численности населения Хорватии. Население какой страны больше и во сколько раз?

*Цитирирование задания со ссылкой на учебник производится исключительно в учебных целях для лучшего понимания разбора решения задания.
*К сожалению, временные проблемы с публикацией комментариев с мобильных устройств.