Упр.36.28 ГДЗ Мордкович Семенов 11 класс (Алгебра)
Решение #1 (Учебник 2025)

Рассмотрим вариант решения задания из учебника Мордкович, Семенов, Александрова 11 класс, Просвещение:
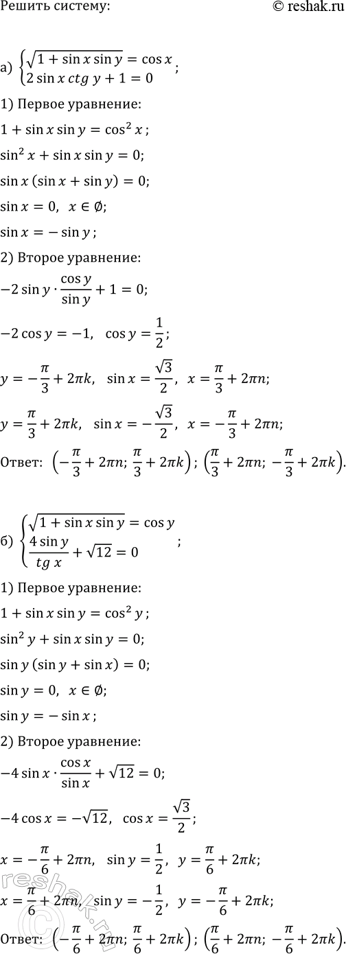
Решите систему уравнений:
а) {v(1 + sin(x)sin(y)) = cos(x); 2sin(x)ctg(y) + 1 = 0};
б) {v(1 + sin(x)sin(y)) = cos(y); 4sin(y) / tg(x) + v12 = 0}.
Похожие решебники
Популярные решебники 11 класс Все решебники
*К сожалению, временные проблемы с публикацией комментариев с мобильных устройств.