Упр.35.26 Часть 2 ГДЗ Мордкович Семенов 7 класс (Алгебра)
Решение #1 (Учебник 2019)

Рассмотрим вариант решения задания из учебника Мордкович, Семенов, Александрова 7 класс, Бином:
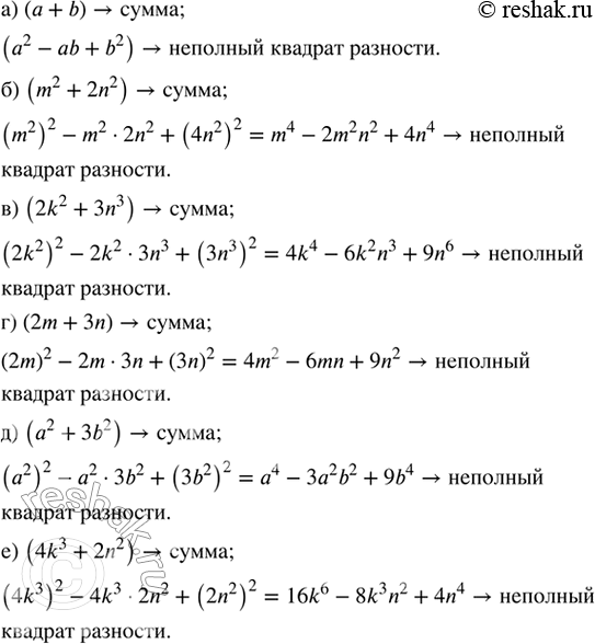
Запишите сумму и неполный квадрат разности одночленов:
а) а и b; г) 2m и 3n;
б) m^2 и 2n^2; д) а^2 и 3b^2;
в) 2k^2 и 3n^3; е) 4k^3 и 2n^2.
Похожие решебники
Популярные решебники 7 класс Все решебники
*К сожалению, временные проблемы с публикацией комментариев с мобильных устройств.