Упр.34.21 Часть 2 ГДЗ Мордкович Семенов 7 класс (Алгебра)
Решение #1 (Учебник 2019)

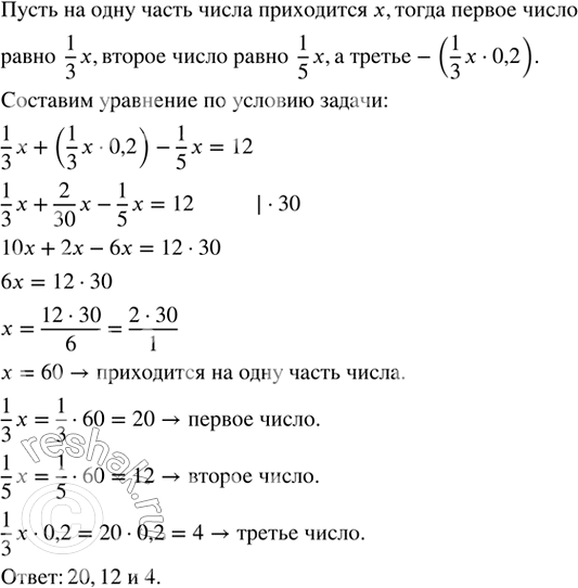
Рассмотрим вариант решения задания из учебника Мордкович, Семенов, Александрова 7 класс, Бином:
Решите задачу, выделяя три этапа математического моделирования.
Из трёх чисел первые два относятся друг к другу как 1/3 : 1/5, а третье составляет 20 % первого. Найдите эти числа, если известно, что второе число на 12 меньше суммы первого и третьего.
Похожие решебники
Популярные решебники 7 класс Все решебники
*К сожалению, временные проблемы с публикацией комментариев с мобильных устройств.