Упр.34.17 Часть 2 ГДЗ Мордкович Семенов 7 класс (Алгебра)
Решение #1 (Учебник 2025)
Решение #2 (Учебник 2019)

Рассмотрим вариант решения задания из учебника Мордкович, Семенов, Александрова 7 класс, Бином:
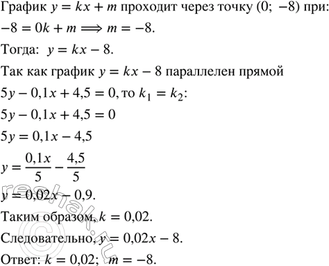
Дана линейная функция у = kх + m. При каких значениях k и m график этой функции проходит через точку (0; —8) параллельно прямой 5y — 0,1x + 4,5 = 0?
Постройте график уравнения:
а) х^3 — ху = 0; в) x^3 + xy = 0;
б) X^4 + ху = 0; г) x^4 - xy = 0.
Похожие решебники
Популярные решебники 7 класс Все решебники
*К сожалению, временные проблемы с публикацией комментариев с мобильных устройств.