Упр.33 ГДЗ Мерзляк Полонский 7 класс (Алгебра)
Решение #1 (Учебник 2025)
Решение #2 (Учебник 2021)
Решение #3 (Учебник 2021)

Рассмотрим вариант решения задания из учебника Мерзляк, Полонская, Якир 7 класс, Вентана-Граф:
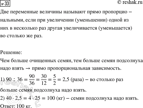
Если очистить от шелухи 40 кг семян подсолнуха, то получится 36 кг очищенных семян. Сколько надо взять килограммов семян подсолнуха, чтобы получить 90 кг очищенных семян?
Какие из данных уравнений являются линейными:
1)3x =6;
2) x = 4;
3) х2 = 4;
4) |x| =2;
5) 4/x = 2;
6) 1/4*х = 2;
7) x = 0;
8) 0x = 8?
Похожие решебники
Популярные решебники 7 класс Все решебники
*К сожалению, временные проблемы с публикацией комментариев с мобильных устройств.