Упр.30 ГДЗ Мерзляк Полонский 7 класс (Алгебра)
Решение #1 (Учебник 2025)
Решение #2 (Учебник 2021)
Решение #3 (Учебник 2021)

Рассмотрим вариант решения задания из учебника Мерзляк, Полонская, Якир 7 класс, Вентана-Граф:
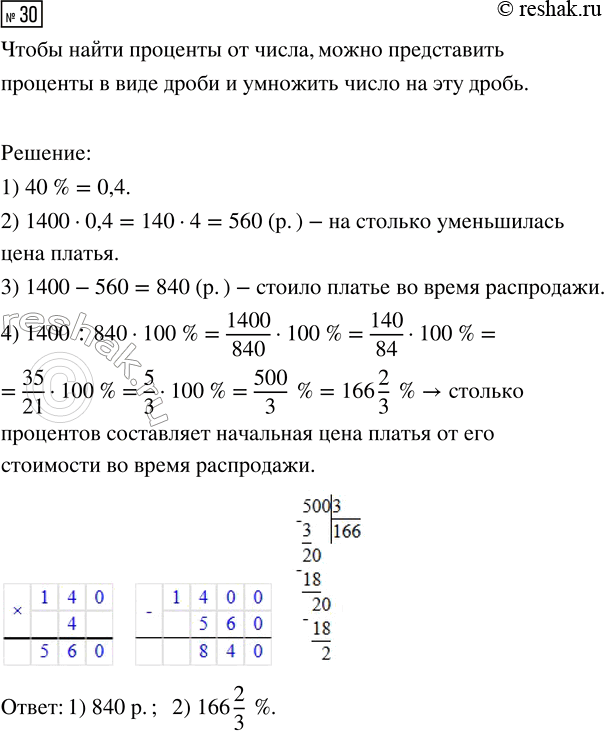
Начальная стоимость платья составляла 1400 р. Во время предновогодней распродажи цена платья была уменьшена на 40 %.
1) Сколько рублей стоило платье во время распродажи?
2) Сколько процентов составляет начальная цена платья от его стоимости во время распродажи?
Раскройте скобки и приведите подобные слагаемые:
1) (x + 3,2) -(x + 4,5);
2) 1,4(а - 2) - (6 - 2а).
Похожие решебники
Популярные решебники 7 класс Все решебники
*К сожалению, временные проблемы с публикацией комментариев с мобильных устройств.