Упр.312 ГДЗ Рыбченкова Александрова 6 класс (Русский язык)
|
Не совпадает с вашим учебником? Посмотрите обновленный решебник |
Решение #1 (Учебник 2019)
Решение #2 (Учебник 2014)
Решение #3 (Учебник 2014)

Рассмотрим вариант решения задания из учебника Рыбченкова, Александрова, Загоровская 6 класс, Просвещение:
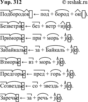
Выполните словообразовательный анализ существительных.
Образец: Безвкусица — без + вкус + иц (а).
Подбородок, безветрие, Приморье, Забайкалье, взморье, предгорье, созвездье, заречье.
Подбородок < под + бород + ок( ).
Безветрие < без + ветр +иj(е).
Приморье < при + морь + j(е).
Забайкалье < за + Байкаль + j(е).
Взморье < вз + морь + j(е).
Предгорье < пред + горь + j(е).
Созвездье < со + звездь + j(е).
Заречье < за + речь + j(е).
В каких словосочетаниях употреблены имена прилагательные, которые обозначают признаки (свойства) предметов опосредованно, через отношение к другим предметам? Запишите эти словосочетания.
Детский смех, крепкая дружба, густой лес, кожаный портфель, удобная обувь, деревянная посуда, хлопковая блузка, морской берег, медные провода, малиновый куст, высокие ели, российские школьники.
Ответ 2
- детский смех (относительное прилагательное)
- крепкая дружба (качественное прилагательное)
- густой лес (качественное прилагательное)
- кожаный портфель (относительное прилагательное)
- удобная обувь (качественное прилагательное)
- деревянная посуда (относительное прилагательное)
- хлопковая блузка (относительное прилагательное)
- морской берег (относительное прилагательное)
- медные провода (относительное прилагательное)
- малиновый куст (относительное прилагательное)
- высокие ели (качественное прилагательное)
- российские школьники (относительное прилагательное)
В каких словосочетаниях употреблены имена прилагательные, которые обозначат признаки (свойства) предметов опосредованно, через отношение к другим предметам?
- детский смех (относительное прилагательное)
- кожаный портфель (относительное прилагательное)
- деревянная посуда (относительное прилагательное)
- хлопковая блузка (относительное прилагательное)
- морской берег (относительное прилагательное)
- медные провода (относительное прилагательное)
- малиновый куст (относительное прилагательное)
- российские школьники (относительное прилагательное)
Относительные прилагательные обозначают признаки (свойства) предметов опосредованно, через отношение к другим предметам.
1. Какие признаки предметов обозначают прилагательные в выписанных вами словосочетаниях: постоянно присущие предмету или такие, которые могут изменяться, проявляться в большей или меньшей степени? Как вы думаете, могут ли эти прилагательные употребляться в формах степеней сравнения?
Ответ 1
Эти прилагательные выражают значение признака через отношение к другому предмету. Относительные прилагательные не сочетаются с наречиями очень, весьма, совсем и т.д. Также у них нет краткой формы, и они не образуют степени сравнения.
Ответ 2
В выписанных нами словосочетаниях прилагательные обозначают постоянно присущие предмету признаки.
Нет, данные прилагательные не могут употреблять в формах степеней сравнения, так как признаки, обозначаемые ими, не могут проявляться в большей или меньшей степени.
2. Преобразуйте выписанные вами словосочетания в синонимичные, построенные по модели «сущ. + сущ.».
Ответ 1
Смех ребенка, портфель из кожи, посуда из дерева, блузка из хлопка, берег моря, провода из меди, куст малины, школьники России.
Ответ 2
- детский смех (смех (какой? чей?) детский) – смех детей (смех (чей?) детей)
- кожаный портфель (портфель (какой?) кожаный) – портфель из кожи (портфель (из чего? какой?) из кожи)
- деревянная посуда (посуда (какая?) деревянная) – посуда из дерева (посуда (из чего? какая?) из дерева)
- хлопковая блузка (блузка (какая?) хлопковая) – блузка из хлопка (блузка (из чего? какая?) из хлопка)
- морской берег (берег (какой?) морской) – берег моря (берег (чего? какой?) моря)
- медные провода (провода (какие?) медные) – провода из меди (провода (из чего?) какие?) из меди)
- малиновый куст (куст (какой?) малиновый) – куст малины (куст (чего? какой?) малины)
- российские школьники (школьники (какие?) российские) – школьники из России (школьники (откуда? какие?) из России)
Похожие решебники
Популярные решебники 6 класс Все решебники
*размещая тексты в комментариях ниже, вы автоматически соглашаетесь с пользовательским соглашением