Упр.3.75 ГДЗ Дорофеев Суворова 9 класс (Алгебра)
Решение #1

Рассмотрим вариант решения задания из учебника Дорофеев, Суворова, Бунимович 9 класс, Просвещение:
Ответьте на вопрос задачи, составив и решив уравнение (416—420).
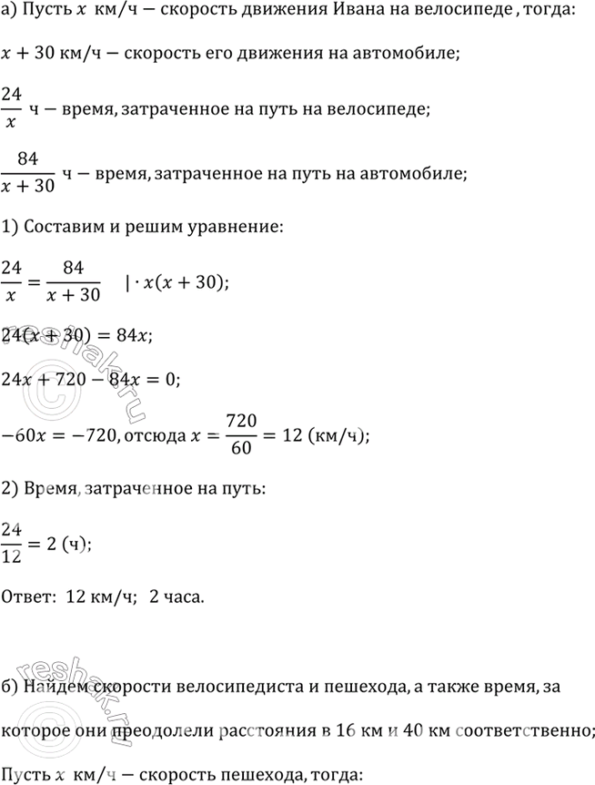
416.
а) Иван проохал па велосипеде 24 км. На автомобиле за это же время при скорости, на 30 км/ч большей, он проехал бы 84 км. С какой скоростью ехал Иван на велосипеде? За какое время он проехал это расстояние?
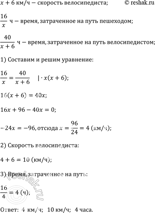
б) За одно и то же время пешеход прошёл 16 км, а велосипедист проехал 40 км. Скорость велосипедиста была больше скорости пешехода на 6 км/ч. Поставьте возможные вопросы к задаче и ответьте на них.
Популярные решебники 9 класс Все решебники
*К сожалению, временные проблемы с публикацией комментариев с мобильных устройств.