🔥ГДЗ под запретом?

Упр.3.66 ГДЗ Виленкин Жохов 5 класс Часть 1, Просвещение (Математика)

Решение #1 (Учебник 2023)

Изображение Найдите корень уравнения:а) (x + 15) - 8 = 17;    в) (45 - y) + 18 = 58;б) (24 + x) - 21 = 10;   г) (y - 35) + 12 = 32. а)  (x+15)-8=17Сначала решаем уравнение...

Решение #2 (Учебник 2023)

Изображение Найдите корень уравнения:а) (x + 15) - 8 = 17;    в) (45 - y) + 18 = 58;б) (24 + x) - 21 = 10;   г) (y - 35) + 12 = 32. а)  (x+15)-8=17Сначала решаем уравнение...
Дополнительное изображение
Дополнительное изображение

Рассмотрим вариант решения задания из учебника Виленкин, Жохов, Александрова 5 класс, Просвещение:
Найдите корень уравнения:
а) (x + 15) - 8 = 17; в) (45 - y) + 18 = 58;
б) (24 + x) - 21 = 10; г) (y - 35) + 12 = 32.
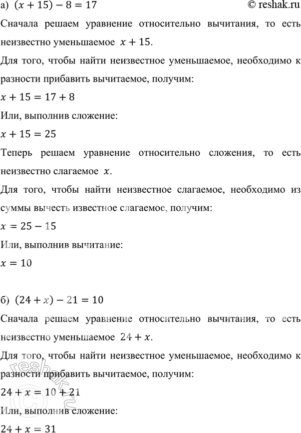
а) (x+15)-8=17
Сначала решаем уравнение относительно вычитания, то есть неизвестно уменьшаемое x+15.
Для того, чтобы найти неизвестное уменьшаемое, необходимо к разности прибавить вычитаемое, получим:
x+15=17+8
Или, выполнив сложение:
x+15=25
Теперь решаем уравнение относительно сложения, то есть неизвестно слагаемое x.
Для того, чтобы найти неизвестное слагаемое, необходимо из суммы вычесть известное слагаемое, получим:
x=25-15
Или, выполнив вычитание:
x=10
б) (24+x)-21=10
Сначала решаем уравнение относительно вычитания, то есть неизвестно уменьшаемое 24+x.
Для того, чтобы найти неизвестное уменьшаемое, необходимо к разности прибавить вычитаемое, получим:
24+x=10+21
Или, выполнив сложение:
24+x=31
Теперь решаем уравнение относительно сложения, то есть неизвестно слагаемое x.
Для того, чтобы найти неизвестное слагаемое, необходимо из суммы вычесть известное слагаемое, получим:
x=31-24
Или, выполнив вычитание:
x=7
в) (45-y)+18=58
Сначала решаем уравнение относительно сложения, то есть неизвестно слагаемое 45-y.
Для того, чтобы найти неизвестное слагаемое, необходимо из суммы вычесть известное слагаемое, получим:
45-y=58-18
Или, выполнив вычитание:
45-y=40
Теперь решаем уравнение относительно вычитания, то есть неизвестно вычитаемое y.
Для того, чтобы найти неизвестное вычитаемое, необходимо из уменьшаемого вычесть разность, получим:
y=45-40
Или, выполнив вычитание:
y=5
г) (y-35)+12=32
Сначала решаем уравнение относительно сложения, то есть неизвестно слагаемое y-35.
Для того, чтобы найти неизвестное слагаемое, необходимо из суммы вычесть известное слагаемое, получим:
y-35=32-12
Или, выполнив вычитание:
y-35=20
Теперь решаем уравнение относительно вычитания, то есть неизвестно уменьшаемое y.
Для того, чтобы найти неизвестное уменьшаемое, необходимо к разности прибавить вычитаемое, получим:
y=20+35
Или, выполнив сложение:
y=55

*Цитирирование задания со ссылкой на учебник производится исключительно в учебных целях для лучшего понимания разбора решения задания.
*К сожалению, временные проблемы с публикацией комментариев с мобильных устройств.