Упр.3.62 ГДЗ Дорофеев Суворова 7 класс (Алгебра)
Решение #1

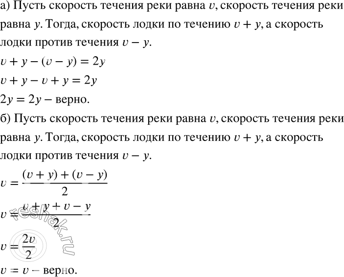
Рассмотрим вариант решения задания из учебника Дорофеев, Суворова, Бунимович 7 класс, Просвещение:
а) Покажите, что скорость лодки по течению реки больше скорости лодки против течения на удвоенную скорость течения.
б) Покажите, что собственная скорость лодки равна половине суммы скорости движения лодки по течению реки и скорости её движения против течения.
Популярные решебники 7 класс Все решебники
*размещая тексты в комментариях ниже, вы автоматически соглашаетесь с пользовательским соглашением