Упр.3.160 ГДЗ Дорофеев Суворова 9 класс (Алгебра)
Решение #1

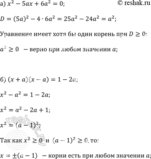
Рассмотрим вариант решения задания из учебника Дорофеев, Суворова, Бунимович 9 класс, Просвещение:
Докажите, что при любых значениях а уравнение имеет хотя бы один корень:
а) х^2 - 5ах 4- 6а^2 = 0;
б) (х + а)(х - а) = 1 - 2а.
Популярные решебники 9 класс Все решебники
*К сожалению, временные проблемы с публикацией комментариев с мобильных устройств.