Упр.3.159 ГДЗ Дорофеев Суворова 9 класс (Алгебра)
Решение #1

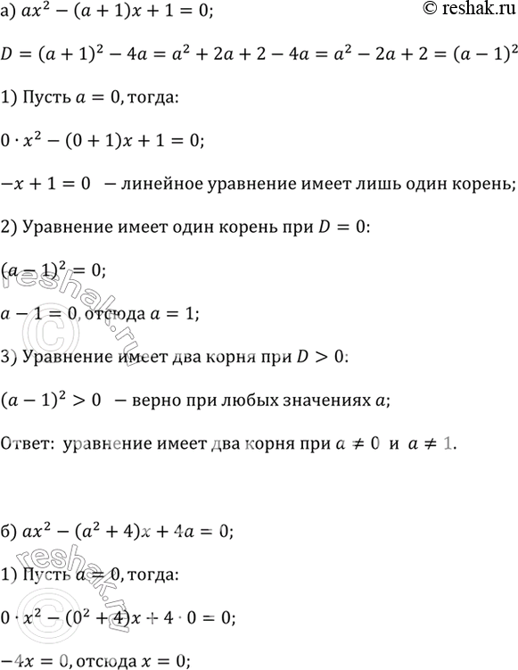
Рассмотрим вариант решения задания из учебника Дорофеев, Суворова, Бунимович 9 класс, Просвещение:
Выясните, при каких значениях а уравнение имеет два корня:
а) ах^2 - (а + 1)x + 1 = 0;
б) ах^2 - (а^2 + 4)х + 4а = 0.
Популярные решебники 9 класс Все решебники
*К сожалению, временные проблемы с публикацией комментариев с мобильных устройств.