Упр.29.16 Часть 1 ГДЗ Мордкович Семенов 9 класс (Алгебра)
Решение #1 (Учебник 2025)

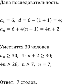
Рассмотрим вариант решения задания из учебника Мордкович, Семенов, Александрова 9 класс, Просвещение:
Задайте последовательность аналитически и ответьте на вопрос задачи.
В школьной столовой только прямоугольные столы. За один стол могут сесть 6 человек: по два человека вдоль каждой длинной стороны и по одному человеку с торцов стола. Если сдвинуть два стола вместе, соединив их торцом, то за такой стол сядут 10 человек. Какое наименьшее количество столов надо сдвинуть указанным способом, чтобы разместить класс из 30 человек?
Похожие решебники
Популярные решебники 9 класс Все решебники
*К сожалению, временные проблемы с публикацией комментариев с мобильных устройств.