Упр.272 ГДЗ Бунимович Кузнецова 6 класс (Математика)

Решение #1 (Учебник 2023)

Изображение а)	Доску длиной 6,5 м распилили на 6 одинаковых частей. Чему равна длина каждой части? Ответ выразите в метрах и сантиметрах.б) На упаковке с сахарным песком,...

Решение #2 (Учебник 2014)

Изображение а)	Доску длиной 6,5 м распилили на 6 одинаковых частей. Чему равна длина каждой части? Ответ выразите в метрах и сантиметрах.б) На упаковке с сахарным песком,...

Рассмотрим вариант решения задания из учебника Бунимович, Кузнецова, Минаева 6 класс, Просвещение:
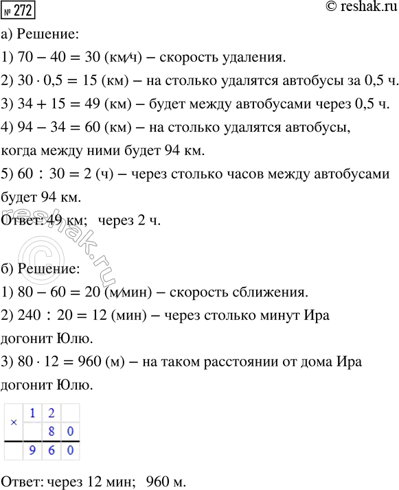
а) Расстояние между городами, расположенными на одном шоссе, равно 34 км. Из этих городов одновременно в одном направлении выехали два автобуса. Скорость первого автобуса 70 км/ч, второго 40 км/ч. Какое расстояние будет между ними через 0,5 ч? Через какое время между ними будет расстояние 94 км?
б) Когда Ира вышла из дома в школу, Юля была на 240 м впереди неё. Через сколько минут Ира догонит Юлю, если будет идти со скоростью 80 м/мин, а Юля идёт со скоростью 60 м/мии? На каком расстоянии от дома Ира догонит Юлю?

а) Доску длиной 6,5 м распилили на 6 одинаковых частей. Чему равна длина каждой части? Ответ выразите в метрах и сантиметрах.
б) На упаковке с сахарным песком, взвешенной на электронных весах, указана её стоимость: 25,30 р. Цена 1 кг песка равна 21 р. Чему равна масса песка в упаковке? Ответ выразите в килограммах и граммах.

*Цитирирование задания со ссылкой на учебник производится исключительно в учебных целях для лучшего понимания разбора решения задания.
*К сожалению, временные проблемы с публикацией комментариев с мобильных устройств.