Подведем итоги Глава 4 ГДЗ Бунимович Кузнецова 6 класс (Математика)

Решение #1 (Учебник 2023)

Изображение Подведём итоги 1 1) На примерах вычисления суммы и разности чисел 28,4 и 16,65 расскажите, как складывают и вычитают десятичные дроби.2) Найдите сумму 0,004 + 1,2637...
Дополнительное изображение
Дополнительное изображение

Решение #2 (Учебник 2014)

Изображение Подведём итоги 1 1) На примерах вычисления суммы и разности чисел 28,4 и 16,65 расскажите, как складывают и вычитают десятичные дроби.2) Найдите сумму 0,004 + 1,2637...
Дополнительное изображение
Дополнительное изображение

Рассмотрим вариант решения задания из учебника Бунимович, Кузнецова, Минаева 6 класс, Просвещение:
1) На примерах вычисления суммы и разности чисел 43,7 и 9,52 расскажите, как складывают и вычитают десятичные дроби.
2) Найдите сумму 5,63 + 10,8 + 0,39, выполнив вычисления столбиком.
2. 1) По каким правилам десятичную дробь умножают и делят на 10, 100, 1000 и т. д.?
2) Вычислите: а) 24,24 · 10; б) 5,37 : 100.
3) Выразите: а) 3,25 км в метрах; б) 830 г в килограммах.
3. 1) Сформулируйте правило, по которому определяют положение запятой при умножении десятичной дроби на десятичную дробь; на натуральное число.
2) Вычислите: а) 8,45 · 1,2; б) 0,08 · 50; в) 0,2^3.
4. 1) Вычислите частное, выполнив деление уголком:
а) 8,64 : 2,7; б) 0,49 : 1,4.
2) Представьте дробь в виде десятичной дроби двумя способами.
5. Округлите: а) число 572 до сотен; б) число 1,654 до сотых. Чем отличается округление десятичных дробей от округления натуральных чисел?
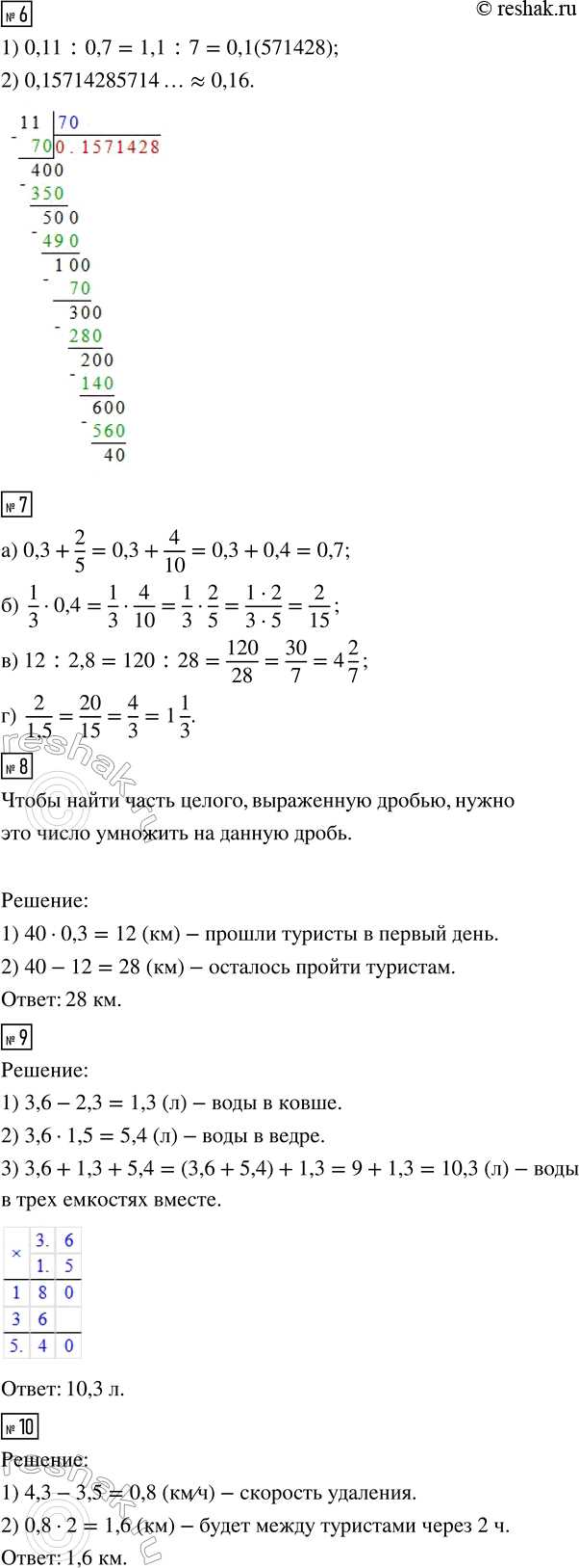
6. 1) Вычислите частное 0,11 : 0,7.
2) Выразите ото частное приближённо десятичной дробью с двумя знаками после запятой.
7. Найдите значение выражения:
а) 0,3 + 2/5; б) 1/3 · 0,4; в) 12 : 2,8; г) 2/1,5.
8. В первый день туристы прошли 0,3 всего маршрута. Сколько километров им осталось пройти, если весь маршрут составляет 40 км?
9. В лейке воды на 2,3 л больше, чем в ковше, а в ведре в 1,5 раза больше, чем в лейке. Сколько литров воды в трёх ёмкостях вместе, если в лейке 3,6 л?
10. С турбазы в одном направлении одновременно вышли два туриста со скоростями 3,5 км/ч и 4,3 км/ч. Какое расстояние будет между туристами через 2 ч?

Подведём итоги
1 1) На примерах вычисления суммы и разности чисел 28,4 и 16,65 расскажите, как складывают и вычитают десятичные дроби.
2) Найдите сумму 0,004 + 1,2637 + 8,7963, выполнив вычисления столбиком.

2 1) По каким правилам десятичную дробь умножают и делят на 10, 100, 1000 и т. д.?
2) Вычислите: а) 24,24 • 10; б) 5,37 : 100.
3) Выразите: а) 3,25 км в метрах; б) 830 г в килограммах.

3 1) Сформулируйте правило, по которому определяют положение запятой при умножении десятичной дроби на десятичную дробь; на натуральное число.
2) Вычислите: а) 7,68 * 2,5; б) 0,04 * 50; в) 0,2^3.

4 1) Вычислите частное, выполнив деление уголком:
а) 7,92 : 6;
б) 1,416 : 1,18.
2) Представьте дробь 15/8 в виде десятичной дроби двумя способами.

5 Округлите: а) число 572 до сотен; б) число 1,654 до сотых. Чем отличается округление десятичных дробей от округления натуральных чисел?

6 1) Вычислите частное 0,5 : 0,6.
2) Выразите это частное приближённо десятичной дробью с двумя знаками после запятой.

7 Найдите значение выражения:
а) 0,3 + 2/5;
б) 1/3 * 0,4;
в) 12 : 2,8;
г) 2/1,5.

8 В первый день туристы прошли 0,3 всего маршрута. Сколько километров им осталось пройти, если весь маршрут составляет 40 км?

9 В лейке воды на 2,3 л больше, чем в ковше, а в ведре в 1,5 раза больше, чем в лейке. Сколько литров воды в трёх ёмкостях вместе, если в лейке 3,6 л?

10 С турбазы в одном направлении одновременно вышли два туриста со скоростями 3,5 км/ч и 4,3 км/ч. Какое расстояние будет между туристами через 2 ч?

*Цитирирование задания со ссылкой на учебник производится исключительно в учебных целях для лучшего понимания разбора решения задания.
*К сожалению, временные проблемы с публикацией комментариев с мобильных устройств.