Упр.268 ГДЗ Бунимович Кузнецова 6 класс (Математика)

Решение #1 (Учебник 2023)

Изображение Округлите число 1,666666 до тысячных; до сотых; до десятых. В каждом случае найдите разность между полученным приближённым значением и данной...

Решение #2 (Учебник 2014)

Изображение Округлите число 1,666666 до тысячных; до сотых; до десятых. В каждом случае найдите разность между полученным приближённым значением и данной...

Рассмотрим вариант решения задания из учебника Бунимович, Кузнецова, Минаева 6 класс, Просвещение:
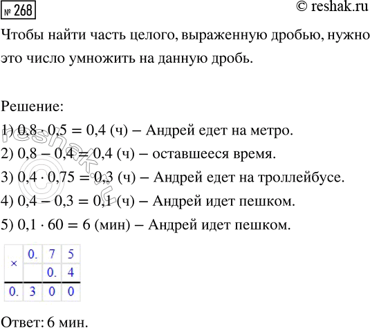
На дорогу от дома до стадиона Андрей тратит 0,8 ч. На метро он едет 0,5 всего времени, 0,75 оставшегося времени он едет на троллейбусе, а остальное время идёт пешком. Сколько минут Андрей идёт пешком?

Округлите число 1,666666 до тысячных; до сотых; до десятых. В каждом случае найдите разность между полученным приближённым значением и данной дробью.

*Цитирирование задания со ссылкой на учебник производится исключительно в учебных целях для лучшего понимания разбора решения задания.
*К сожалению, временные проблемы с публикацией комментариев с мобильных устройств.