Упр.27.18 ГДЗ Мордкович Семенов 8 класс (Алгебра)
Решение #1 (Учебник 2025)

Рассмотрим вариант решения задания из учебника Мордкович, Семенов, Александрова 8 класс, Просвещение:
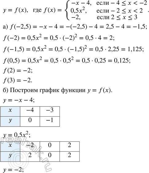
Дана функция у = f(x), где
f(х) = {-x - 4, если -4 ? x < -2; 0,5x^2, если -2 ? x < 2; -2, если 2 ? x ? 3}.
а) Найдите f(-2,5), f(-2), f(-1,5), f(0,5), f(2), f(3).
б) Постройте график функции у = f(х).
в) Перечислите свойства функции.
Похожие решебники
Популярные решебники 8 класс Все решебники
*К сожалению, временные проблемы с публикацией комментариев с мобильных устройств.