Упр.27.17 ГДЗ Мордкович Семенов 8 класс (Алгебра)
Решение #1 (Учебник 2025)

Рассмотрим вариант решения задания из учебника Мордкович, Семенов, Александрова 8 класс, Просвещение:
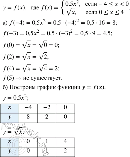
Дана функция у = f(x), где f(х) = {0,5x^2, если -4 ? x < 0; vx, если 0 ? x ? 4}.
а) Найдите f(-4), f(-3), f(0), f(2), f(4), f(5).
б) Постройте график функции у = f(х).
в) Найдите значения х, если f(х) = 2, f(х) = 0, f(х) = — 2.
г) Перечислите свойства функции.
Похожие решебники
Популярные решебники 8 класс Все решебники
*К сожалению, временные проблемы с публикацией комментариев с мобильных устройств.