Часть I Параграф 27 ГДЗ Рабочая тетрадь Габриелян 9 класс (Химия)
Решение #1

Рассмотрим вариант решения задания из учебника Габриелян, Сладков 9 класс, Дрофа:
СЕРНАЯ КИСЛОТА
Часть I
1. Серная кислота H2SO4 (классификационная характеристика):
1) по кислороду – кислородсодержащая
2) по водороду – двухосновная
3) по степени диссоциации – сильная
4) по прочности – стабильная
5) по растворимости – растворимая
6) по летучести – нелетучая
2. Физические свойства: бесцветная маслянистая гигроскопичная тяжелая жидкость, растворимая в воде.
Свойство поглощать воду – ГИГРОСКОПИЧНОСТЬ
Прибор для осушения газов – СЕПАРАТОР
3. Правило разбавления (выбрать верное).
Объясните свой выбор.
При контакте между водой и кислотой выделяется тепло, при этом вода легче кислоты; чтобы не было разбрызгивания горячей воды, кислоту тонкой струйкой приливают к воде.
4. Химические свойства — типичные свойства кислот проявляет разбавленная H2SO4. Запишите уравнения реакций в молекулярной, полной и сокращённой ионной формах:
1) с металлами:
H2SO4 + Zn > ZnSO4 + H2
2H+ + SO42- + Zn > Zn2+ + SO42- + H2
2H+ + Zn > Zn2+ + H2
2) с основными и амфотерными оксидами:
H2SO4 + CaO > CaSO4 + H2O
2H+ + SO42- + CaO > Ca2+ + SO42- + H2O
2H+ + CaO > Ca2+ + H2O
3) с основаниями:
H2SO4 + 2KOH > K2SO4 + 2H2O
2H+ + SO42- + 2K+ + 2OH- > 2K+ + SO42- + 2H2O
H+ + OH- > H2O
4) с солями с образованием ^ или v:
А) H2SO4 + K2S > K2SO4 + H2S^
2H+ + SO42- + 2K+ + S2- > 2K+ + SO42- + H2S^
2H+ + S2- > H2S^
Б) H2SO4 + Ba(NO3)2 > BaSO4v + 2HNO3
2H+ + SO42- + Ba2+ + 2NO3- > BaSO4v + 2H+ + 2NO3-
Ba2+ + SO42- > BaSO4v
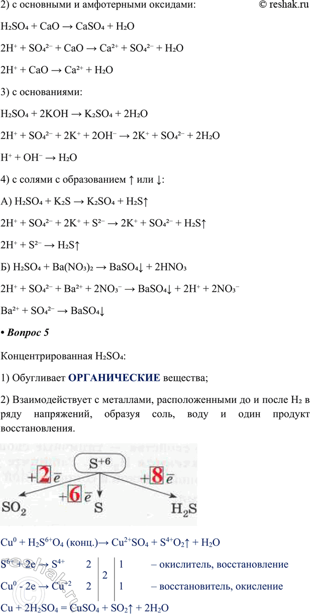
5. Концентрированная H2SO4:
1) Обугливает ОРГАНИЧЕСКИЕ вещества;
2) Взаимодействует с металлами, расположенными до и после H2 в ряду напряжений, образуя соль, воду и один продукт восстановления.
Cu0 + H2S6+O4 (конц.) > Cu2+SO4 + S4+O2^ + H2O
S6+ + 2e > S4+ 2 2 1 – окислитель, восстановление
Cu0 - 2e > Cu+2 2 1 – восстановитель, окисление
Cu + 2H2SO4 = CuSO4 + SO2^ + 2H2O
6. Химические процессы производства серной кислоты можно представить схемой получения в три стадии:
1-я стадия
1) S0 + O02 > S+4O-22
O02 + 4e > 2O-2 4 4 1 – окислитель, восстановление
S0 - 4e > S+4 2 2 – восстановитель, окисление
S + O2 = SO2
2) H2S-2 + O02 > S+4O-22 + H2O-2
O02 + 4e > 2O-2 4 12 3 – окислитель, восстановление
S-2 - 6e > S+4 6 2 – восстановитель, окисление
2H2S + 3O2 > 2SO2 + 2H2O
3) Fe+2S-2 + O02 > S+4O-22 + Fe+32O3-2
O02 + 4e > 2O-2 4 44 11 – окислитель, восстановление
2S- - 10e > 2S+4 11 4 – восстановитель, окисление
Fe+2 - e > Fe+3
4FeS2 + 11O2 > 8SO2 + 2Fe2O3
2-я стадия
2SO2 + O2 > 2SO3 (в присутствии катализатора V2O5)
3-я стадия – получение ОЛЕУМА, а из него H2SO4
SO3 + H2O > H2SO4
Похожие решебники
Популярные решебники 9 класс Все решебники
*размещая тексты в комментариях ниже, вы автоматически соглашаетесь с пользовательским соглашением