Упр.269 ГДЗ Никольский Потапов 7 класс (Алгебра)
Решение #1
Решение #2

Рассмотрим вариант решения задания из учебника Никольский, Потапов 7 класс, Просвещение:
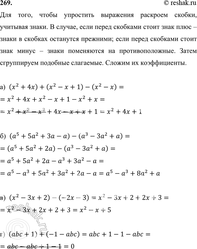
269. а) (x2 + 4х) + (х2 - х + 1) - (х2 - х);
б) (а5 + 5а2 + За - а) - (а3 - За2 + а);
в) (х2 - Зх + 2) - (-2х - 3);
г) (аbс + 1) + (-1 - аbс).
Популярные решебники 7 класс Все решебники
*К сожалению, временные проблемы с публикацией комментариев с мобильных устройств.