Упр.268 ГДЗ Никольский Потапов 7 класс (Алгебра)
Решение #1
Решение #2

Рассмотрим вариант решения задания из учебника Никольский, Потапов 7 класс, Просвещение:
Преобразуйте выражение в многочлен стандартного вида (268—269):
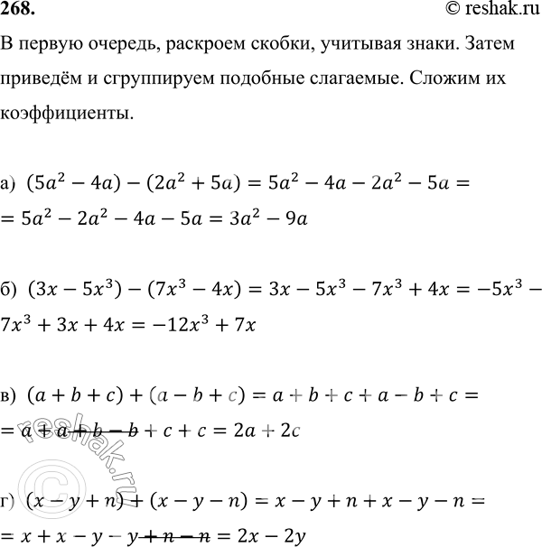
268. а) (5а2 - 4а) - (2а2 + 5а);
б) (Зx - 5х3) - (7х3 - 4x);
в) (а + b + с) + (а - b + с);
г) (х - у + n) + (х - у - n);
д) (7а - 3b) - (5а + 3b) - (а - 5b);
е) (8х - 5) + (Зх - 7) - (9х - 11);
ж) 43х - 19у - (15x - 34у) + (9х - 7у);
з) 48а - (2а - 2b) - (14b - 28а) + (24b - 18а);
и) 5 - 7а - (8 - 6а) + (5 + а).
Популярные решебники 7 класс Все решебники
*К сожалению, временные проблемы с публикацией комментариев с мобильных устройств.