Упр.24.6 ГДЗ Мерзляк 10 класс Углубленный уровень (Алгебра)
Решение #1

Рассмотрим вариант решения задания из учебника Мерзляк, Номировский, Поляков 10 класс, Просвещение:
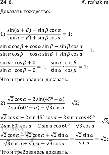
24.6. Докажите тождество:
1) (sin(?+?)-sin(?)cos(?))/(sin(?-?)+sin(?)cos(?))=1;
2) (v2cos(?)-2sin(45°-?))/(2sin(60°+?)-v3cos(?))=v2.
Похожие решебники
Популярные решебники 10 класс Все решебники
*размещая тексты в комментариях ниже, вы автоматически соглашаетесь с пользовательским соглашением