Упр.20.25 ГДЗ Лукашик 7-9 класс по физике (Физика)
Решение #1

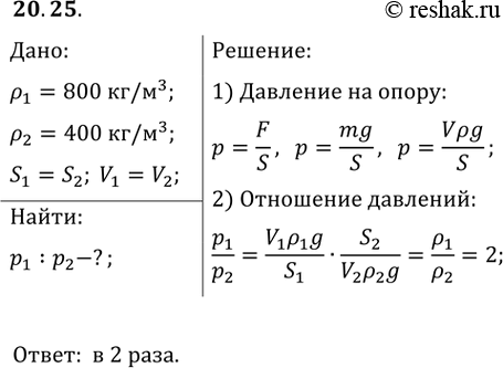
Рассмотрим вариант решения задания из учебника Лукашик, Иванова 7 класс, Просвещение:
Изготовили два одинаковых стола, но один из древесины дуба, а другой из древесины сосны. Во сколько раз отличается давление, оказываемое ножками стола на пол?
Популярные решебники 7 класс Все решебники
*К сожалению, временные проблемы с публикацией комментариев с мобильных устройств.