🔥ГДЗ под запретом?

Пункт 20 Часть 1 ГДЗ Рабочая тетрадь Ткачёва Виленкин 5 класс (Математика)

Изображение 1. Заполните пустые ячейки таблицы:2. Используя формулу пути s = vt, заполните пустые ячейки таблицы:3. Запишите формулу для вычисления периметра Р равностороннего...
Дополнительное изображение
Дополнительное изображение

Рассмотрим вариант решения задания из учебника Ткачёва, Виленкин 5 класс, Просвещение:
1. Заполните пустые ячейки таблицы:
2. Используя формулу пути s = vt, заполните пустые ячейки таблицы:
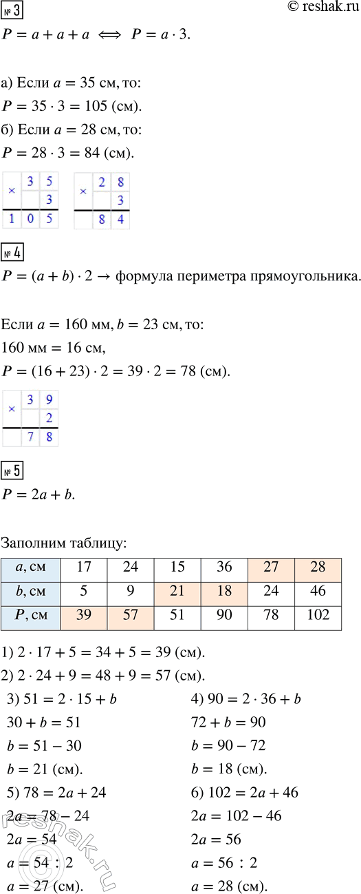
3. Запишите формулу для вычисления периметра Р равностороннего треугольника со стороной а: Р = a + a + а, Р = __ . По этой формуле вычислите периметр равностороннего треугольника, если:
а) a = 35 см; б) a = 28 см.
4. Запишите формулу периметра прямоугольника со сторонами а и b:
По этой формуле найдите Р, если а = 160 мм, b = 23 см.
5. Периметр Р равнобедренного треугольника с боковыми сторонами а и основанием b находится по формуле Р = 2а + b. Заполните пустые ячейки таблицы:
6. Формула нахождения делимого а по делителю b, неполному частному q и остатку r: а = b · q + r. Используя эту формулу, заполните таблицу:
*Цитирирование задания со ссылкой на учебник производится исключительно в учебных целях для лучшего понимания разбора решения задания.
*К сожалению, временные проблемы с публикацией комментариев с мобильных устройств.